![]() |
Isis Developer Reference
|
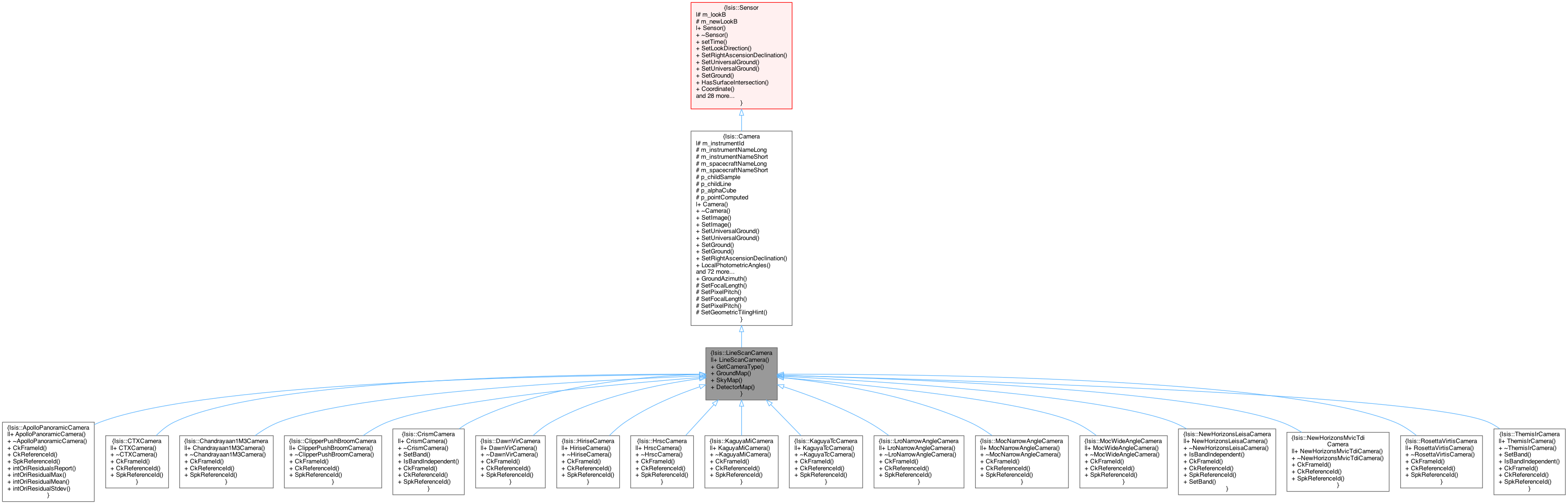
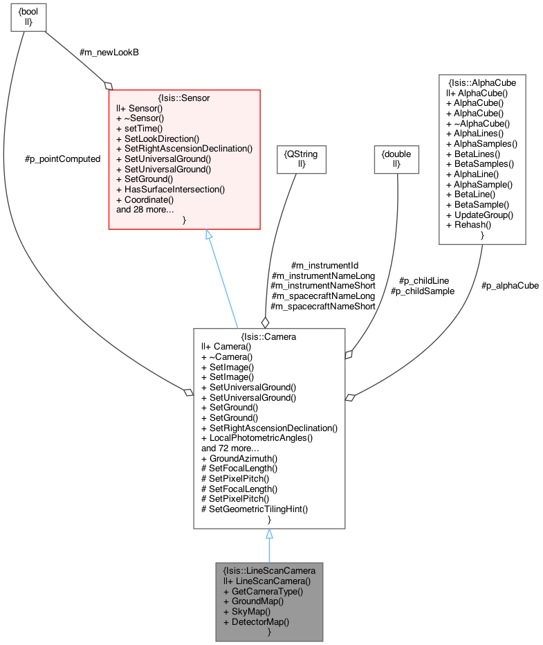
Generic class for Line Scan Cameras. More...
#include <LineScanCamera.h>


Public Types | |
| enum | CameraType { Framing , PushFrame , LineScan , Radar , Point , RollingShutter , Csm } |
| This enum defines the types of cameras supported in this class. More... | |
Public Member Functions | |
| LineScanCamera (Isis::Cube &cube) | |
| Constructs the LineScanCamera object. More... | |
| virtual CameraType | GetCameraType () const |
| Returns the LineScan type of camera, as enumerated in the Camera class. More... | |
| LineScanCameraGroundMap * | GroundMap () |
| Returns a pointer to the LineScanCameraGroundMap object. More... | |
| LineScanCameraSkyMap * | SkyMap () |
| Returns a pointer to the LineScanCameraSkyMap object. More... | |
| LineScanCameraDetectorMap * | DetectorMap () |
| Returns a pointer to the LineScanCameraDetectorMap object. More... | |
| virtual bool | SetImage (const double sample, const double line) |
| Sets the sample/line values of the image to get the lat/lon values. More... | |
| virtual bool | SetImage (const double sample, const double line, const double deltaT) |
| Sets the sample/line values of the image to get the lat/lon values with a time offset of deltaT. More... | |
| virtual bool | SetUniversalGround (const double latitude, const double longitude) |
| Sets the lat/lon values to get the sample/line values. More... | |
| virtual bool | SetUniversalGround (const double latitude, const double longitude, const double radius) |
| Sets the lat/lon/radius values to get the sample/line values. More... | |
| bool | SetUniversalGround (const double latitude, const double longitude, bool backCheck=true) |
| This is the opposite routine for SetLookDirection. More... | |
| bool | SetUniversalGround (const double latitude, const double longitude, const double radius, bool backCheck=true) |
| This overloaded method has the opposite function as SetLookDirection. More... | |
| virtual bool | SetGround (Latitude latitude, Longitude longitude) |
| Sets the lat/lon values to get the sample/line values. More... | |
| virtual bool | SetGround (const SurfacePoint &surfacePt) |
| Sets the lat/lon/radius values to get the sample/line values. More... | |
| bool | SetGround (const SurfacePoint &surfacePt, bool backCheck=true) |
| This overloaded method has the opposite function as SetLookDirection. More... | |
| bool | SetRightAscensionDeclination (const double ra, const double dec) |
| Sets the right ascension declination. More... | |
| void | LocalPhotometricAngles (Angle &phase, Angle &incidence, Angle &emission, bool &success) |
| Calculates LOCAL photometric angles using the DEM (not ellipsoid). More... | |
| void | Slope (double &slope, bool &success) |
| Calculates the slope at the current point by computing the angle between the local surface normal and the ellipsoid surface normal. More... | |
| void | GetLocalNormal (double normal[3]) |
| This method will find the local normal at the current (sample, line) and set it to the passed in array. More... | |
| bool | HasProjection () |
| Checks to see if the camera object has a projection. More... | |
| virtual bool | IsBandIndependent () |
| Virtual method that checks if the band is independent. More... | |
| int | ReferenceBand () const |
| Returns the reference band. More... | |
| bool | HasReferenceBand () const |
| Checks to see if the Camera object has a reference band. More... | |
| virtual void | SetBand (const int band) |
| Virtual method that sets the band number. More... | |
| virtual double | Sample () const |
| Returns the current sample number. More... | |
| virtual int | Band () const |
| Returns the current band. More... | |
| virtual double | Line () const |
| Returns the current line number. More... | |
| bool | GroundRange (double &minlat, double &maxlat, double &minlon, double &maxlon, Pvl &pvl) |
| Computes the Ground Range. More... | |
| bool | ringRange (double &minRingRadius, double &maxRingRadius, double &minRingLongitude, double &maxRingLongitude, Pvl &pvl) |
| Analogous to the above Ground Range method. More... | |
| bool | IntersectsLongitudeDomain (Pvl &pvl) |
| Checks whether the ground range intersects the longitude domain or not. More... | |
| virtual double | PixelResolution () |
| Returns the pixel resolution at the current position in meters/pixel. More... | |
| virtual double | LineResolution () |
| Returns the line resolution at the current position in meters. More... | |
| virtual double | SampleResolution () |
| Returns the sample resolution at the current position in meters. More... | |
| virtual double | DetectorResolution () |
| Returns the detector resolution at the current position in meters. More... | |
| virtual double | ObliqueDetectorResolution (bool useLocal=true) |
| This method returns the Oblique Detector Resolution if the Look Vector intersects the target and if the emission angle is greater than or equal to 0, and less than 90 degrees. More... | |
| virtual double | ObliqueSampleResolution (bool useLocal=true) |
| Returns the oblique sample resolution at the current position in m. More... | |
| virtual double | ObliqueLineResolution (bool useLocal=true) |
| Returns the oblique line resolution at the current position in meters. More... | |
| virtual double | ObliquePixelResolution (bool useLocal=true) |
| Returns the oblique pixel resolution at the current position in meters/pixel. More... | |
| virtual double | resolution () |
| Returns the resolution of the camera. More... | |
| double | LowestImageResolution () |
| Returns the lowest/worst resolution in the entire image. More... | |
| double | HighestImageResolution () |
| Returns the highest/best resolution in the entire image. More... | |
| double | LowestObliqueImageResolution () |
| Returns the lowest/worst oblique resolution in the entire image. More... | |
| double | HighestObliqueImageResolution () |
| Returns the highest/best oblique resolution in the entire image. More... | |
| void | BasicMapping (Pvl &map) |
| Writes the basic mapping group to the specified Pvl. More... | |
| void | basicRingMapping (Pvl &map) |
| Writes the basic mapping group for ring plane to the specified Pvl. More... | |
| double | FocalLength () const |
| Returns the focal length. More... | |
| double | PixelPitch () const |
| Returns the pixel pitch. More... | |
| virtual double | exposureDuration () const |
| Return the exposure duration for the pixel that the camera is set to. More... | |
| virtual double | exposureDuration (const double sample, const double line, const int band=-1) const |
| Return the exposure duration for the pixel at the given line, sample and band. More... | |
| virtual QList< QPointF > | PixelIfovOffsets () |
| Returns the pixel ifov offsets from center of pixel, which defaults to the (pixel pitch * summing mode ) / 2. More... | |
| int | Samples () const |
| Returns the number of samples in the image. More... | |
| int | Lines () const |
| Returns the number of lines in the image. More... | |
| int | Bands () const |
| Returns the number of bands in the image. More... | |
| int | ParentLines () const |
| Returns the number of lines in the parent alphacube. More... | |
| int | ParentSamples () const |
| Returns the number of samples in the parent alphacube. More... | |
| double | CelestialNorthClockAngle () |
| Computes the celestial north clock angle at the current line/sample or ra/dec. More... | |
| bool | RaDecRange (double &minra, double &maxra, double &mindec, double &maxdec) |
| Computes the RaDec range. More... | |
| double | RaDecResolution () |
| Returns the RaDec resolution. More... | |
| CameraDistortionMap * | DistortionMap () |
| Returns a pointer to the CameraDistortionMap object. More... | |
| CameraFocalPlaneMap * | FocalPlaneMap () |
| Returns a pointer to the CameraFocalPlaneMap object. More... | |
| QString | instrumentId () |
| This method returns the InstrumentId as it appears in the cube. More... | |
| QString | instrumentNameLong () const |
| This method returns the full instrument name. More... | |
| QString | instrumentNameShort () const |
| This method returns the shortened instrument name. More... | |
| QString | spacecraftNameLong () const |
| This method returns the full spacecraft name. More... | |
| QString | spacecraftNameShort () const |
| This method returns the shortened spacecraft name. More... | |
| void | SetDistortionMap (CameraDistortionMap *map, bool deleteExisting=true) |
| Sets the Distortion Map. More... | |
| void | SetFocalPlaneMap (CameraFocalPlaneMap *map) |
| Sets the Focal Plane Map. More... | |
| void | SetDetectorMap (CameraDetectorMap *map) |
| Sets the Detector Map. More... | |
| void | SetGroundMap (CameraGroundMap *map) |
| Sets the Ground Map. More... | |
| void | SetSkyMap (CameraSkyMap *map) |
| Sets the Sky Map. More... | |
| double | NorthAzimuth () |
| Returns the North Azimuth. More... | |
| double | SunAzimuth () |
| Returns the Sun Azimuth. More... | |
| double | SpacecraftAzimuth () |
| Return the Spacecraft Azimuth. More... | |
| double | OffNadirAngle () |
| Return the off nadir angle in degrees. More... | |
| void | IgnoreProjection (bool ignore) |
| Set whether or not the camera should ignore the Projection. More... | |
| void | LoadCache () |
| This loads the spice cache big enough for this image. More... | |
| std::pair< double, double > | StartEndEphemerisTimes () |
| Calculates the start and end ephemeris times. More... | |
| int | CacheSize (double startTime, double endTime) |
| This method calculates the spice cache size. More... | |
| void | GetGeometricTilingHint (int &startSize, int &endSize) |
| This will get the geometric tiling hint; these values are typically used for ProcessRubberSheet::SetTiling(...). More... | |
| bool | InCube () |
| This returns true if the current Sample() or Line() value is outside of the cube (meaning the point must have been extrapolated). More... | |
| virtual int | CkFrameId () const =0 |
| Provides the NAIF frame code for an instruments CK kernel. More... | |
| virtual int | CkReferenceId () const =0 |
| Provides the NAIF reference code for an instruments CK kernel. More... | |
| virtual int | SpkReferenceId () const =0 |
| Provides reference frame for instruments SPK NAIF kernel. More... | |
| virtual int | SpkTargetId () const |
| Provides target code for instruments SPK NAIF kernel. More... | |
| virtual int | SpkCenterId () const |
| Provides the center of motion body for SPK NAIF kernel. More... | |
| void | setTime (const iTime &time) |
| By setting the time you essential set the position of the spacecraft and body as indicated in the class Spice. More... | |
| bool | SetLookDirection (const double v[3]) |
| Sets the look direction of the spacecraft. More... | |
| bool | HasSurfaceIntersection () const |
| Returns if the last call to either SetLookDirection or SetUniversalGround had a valid intersection with the target. More... | |
| void | Coordinate (double p[3]) const |
| Returns the x,y,z of the surface intersection in BodyFixed km. More... | |
| virtual double | UniversalLatitude () const |
| Returns the planetocentric latitude, in degrees, at the surface intersection point in the body fixed coordinate system. More... | |
| Latitude | GetLatitude () const |
| Returns a planetocentric latitude object at the surface intersection point in body fixed. More... | |
| virtual double | UniversalLongitude () const |
| Returns the positive east, 0-360 domain longitude, in degrees, at the surface intersection point in the body fixed coordinate system. More... | |
| Longitude | GetLongitude () const |
| Returns a positive east, 0-360 domain longitude object at the surface intersection point in the body fixed coordinate system. More... | |
| virtual SurfacePoint | GetSurfacePoint () const |
| Returns the surface point (most efficient accessor). More... | |
| Distance | LocalRadius () const |
| Returns the local radius at the intersection point. More... | |
| Distance | LocalRadius (Latitude lat, Longitude lon) |
| Returns the local radius at the intersection point. More... | |
| Distance | LocalRadius (double lat, double lon) |
| Returns the local radius at the intersection point. More... | |
| virtual double | PhaseAngle () const |
| Returns the phase angle in degrees. More... | |
| virtual double | EmissionAngle () const |
| Returns the emission angle in degrees. More... | |
| virtual double | IncidenceAngle () const |
| Returns the incidence angle in degrees. More... | |
| void | LookDirection (double v[3]) const |
| Returns the look direction in the camera coordinate system. More... | |
| virtual std::vector< double > | lookDirectionJ2000 () const |
| Returns the look direction in the camera coordinate system. More... | |
| virtual std::vector< double > | lookDirectionBodyFixed () const |
| Returns the look direction in the body fixed coordinate system. More... | |
| virtual double | RightAscension () |
| Returns the right ascension angle (sky longitude). More... | |
| virtual double | Declination () |
| Returns the declination angle (sky latitude). More... | |
| void | SpacecraftSurfaceVector (double scSurfaceVector[3]) const |
| Sets the vector between the spacecraft and surface point in body-fixed. More... | |
| virtual double | SlantDistance () const |
| Return the distance between the spacecraft and surface point in kmv. More... | |
| double | LocalSolarTime () |
| Return the local solar time in hours. More... | |
| virtual double | SolarDistance () const |
| Returns the distance between the sun and surface point in AU. More... | |
| double | SpacecraftAltitude () |
| Returns the distance from the spacecraft to the subspacecraft point in km. More... | |
| void | IgnoreElevationModel (bool ignore) |
| This allows you to ignore the cube elevation model and use the ellipse. More... | |
| void | instrumentPosition (double p[3]) const |
| Returns the spacecraft position in body-fixed frame km units. More... | |
| virtual SpicePosition * | instrumentPosition () const |
| Accessor method for the instrument position. More... | |
| virtual void | instrumentBodyFixedPosition (double p[3]) const |
| Returns the spacecraft position in body-fixed frame km units. More... | |
| virtual void | sunPosition (double p[3]) const |
| Fills the input vector with sun position information, in either body-fixed or J2000 reference frame and km units. More... | |
| virtual SpicePosition * | sunPosition () const |
| Accessor method for the sun position. More... | |
| virtual double | targetCenterDistance () const |
| Calculates and returns the distance from the spacecraft to the target center. More... | |
| virtual double | sunToBodyDist () const |
| virtual Longitude | solarLongitude () |
| Returns the solar longitude. More... | |
| virtual void | instrumentBodyFixedVelocity (double v[3]) const |
| Returns the spacecraft velocity in body-fixed frame km/sec units. More... | |
| virtual iTime | time () const |
| Returns the ephemeris time in seconds which was used to obtain the spacecraft and sun positions. More... | |
| void | radii (Distance r[3]) const |
| Returns the radii of the body in km. More... | |
| virtual void | createCache (iTime startTime, iTime endTime, const int size, double tol) |
| This method creates an internal cache of spacecraft and sun positions over a specified time range. More... | |
| virtual iTime | cacheStartTime () const |
| Accessor method for the cache start time. More... | |
| virtual iTime | cacheEndTime () const |
| Accessor method for the cache end time. More... | |
| virtual void | subSpacecraftPoint (double &lat, double &lon) |
| Returns the sub-spacecraft latitude/longitude in universal coordinates (0-360 positive east, ocentric) More... | |
| virtual void | subSolarPoint (double &lat, double &lon) |
| Returns the sub-solar latitude/longitude in universal coordinates (0-360 positive east, ocentric) More... | |
| virtual Target * | target () const |
| Returns a pointer to the target object. More... | |
| QString | targetName () const |
| Returns the QString name of the target. More... | |
| virtual iTime | getClockTime (QString clockValue, int sclkCode=-1, bool clockTicks=false) |
| This converts the spacecraft clock ticks value (clockValue) to an iTime. More... | |
| SpiceDouble | getDouble (const QString &key, int index=0) |
| This returns a value from the NAIF text pool. More... | |
| SpiceInt | getInteger (const QString &key, int index=0) |
| This returns a value from the NAIF text pool. More... | |
| QString | getString (const QString &key, int index=0) |
| This returns a value from the NAIF text pool. More... | |
| virtual SpiceRotation * | bodyRotation () const |
| Accessor method for the body rotation. More... | |
| virtual SpiceRotation * | instrumentRotation () const |
| Accessor method for the instrument rotation. More... | |
| bool | isUsingAle () |
| bool | hasKernels (Pvl &lab) |
| Returns true if the kernel group has kernel files. More... | |
| bool | isTimeSet () |
| Returns true if time has been initialized. More... | |
| SpiceInt | naifBodyCode () const |
| This returns the NAIF body code of the target indicated in the labels. More... | |
| SpiceInt | naifSpkCode () const |
| This returns the NAIF SPK code to use when reading from SPK kernels. More... | |
| SpiceInt | naifCkCode () const |
| This returns the NAIF CK code to use when reading from CK kernels. More... | |
| SpiceInt | naifIkCode () const |
| This returns the NAIF IK code to use when reading from instrument kernels. More... | |
| SpiceInt | naifSclkCode () const |
| This returns the NAIF SCLK code to use when reading from instrument kernels. More... | |
| SpiceInt | naifBodyFrameCode () const |
| This returns the NAIF body frame code. More... | |
| PvlObject | getStoredNaifKeywords () const |
| This returns the PvlObject that stores all of the requested Naif data and can be a replacement for furnishing text kernels. More... | |
Static Public Member Functions | |
| static double | GroundAzimuth (double glat, double glon, double slat, double slon) |
| Computes and returns the ground azimuth between the ground point and another point of interest, such as the subspacecraft point or the subsolar point. More... | |
Protected Types | |
| enum | SpiceValueType { SpiceDoubleType , SpiceStringType , SpiceIntType , SpiceByteCodeType } |
| NAIF value primitive type. More... | |
Protected Member Functions | |
| void | SetFocalLength (double v) |
| Sets the focal length. More... | |
| void | SetFocalLength () |
| Reads the focal length from the instrument kernel. More... | |
| void | SetPixelPitch (double v) |
| Sets the pixel pitch. More... | |
| void | SetPixelPitch () |
| Reads the Pixel Pitch from the instrument kernel. More... | |
| void | SetGeometricTilingHint (int startSize=128, int endSize=8) |
| This method sets the best geometric tiling size for projecting from this camera model. More... | |
| QVariant | readValue (QString key, SpiceValueType type, int index=0) |
| This should be used for reading ALL text naif kernel values. More... | |
| void | storeResult (QString name, SpiceValueType type, QVariant value) |
| QVariant | getStoredResult (QString name, SpiceValueType type) |
| void | storeValue (QString key, int index, SpiceValueType type, QVariant value) |
| QVariant | readStoredValue (QString key, SpiceValueType type, int index) |
| virtual void | computeSolarLongitude (iTime et) |
| Computes the solar longitude for the given ephemeris time. More... | |
Protected Attributes | |
| QString | m_instrumentId |
| The InstrumentId as it appears on the cube. More... | |
| QString | m_instrumentNameLong |
| Full instrument name. More... | |
| QString | m_instrumentNameShort |
| Shortened instrument name. More... | |
| QString | m_spacecraftNameLong |
| Full spacecraft name. More... | |
| QString | m_spacecraftNameShort |
| Shortened spacecraft name. More... | |
| double | p_childSample |
| Sample value for child. More... | |
| double | p_childLine |
| Line value for child. More... | |
| AlphaCube * | p_alphaCube |
| A pointer to the AlphaCube. More... | |
| bool | p_pointComputed |
| Flag showing if Sample/Line has been computed. More... | |
| SpiceDouble | m_lookB [3] |
| Look direction in body fixed. More... | |
| bool | m_newLookB |
| flag to indicate we need to recompute ra/dec More... | |
| SpiceDouble | m_uB [3] |
| This contains the sun position (u) in the bodyfixed reference frame (B). More... | |
| SpiceDouble | m_BJ [3][3] |
| This contains the transformation matrix from J2000 (J) to Body fixed (B). More... | |
| Target * | m_target |
| Target of the observation. More... | |
| iTime * | m_et |
| Ephemeris time (read NAIF documentation for a detailed description) More... | |
| Longitude * | m_solarLongitude |
| Body rotation solar longitude value. More... | |
Generic class for Line Scan Cameras.
This class is used to abstract out line scan camera functionality from children classes.
|
inherited |
|
protectedinherited |
| Isis::LineScanCamera::LineScanCamera | ( | Isis::Cube & | cube | ) |
Constructs the LineScanCamera object.
|
virtualinherited |
Returns the current band.
Referenced by Isis::PhotometricFunction::compute(), Isis::IsisSensor::getState(), Isis::Camera::RaDecRange(), and Isis::Camera::RaDecResolution().
|
inherited |
Returns the number of bands in the image.
Referenced by Isis::ProjectionFactory::CreateForCube(), Isis::ProjectionFactory::RingsCreateForCube(), Isis::LroWideAngleCamera::SetBand(), Isis::MarciCamera::SetBand(), and Isis::Camera::StartEndEphemerisTimes().
|
inherited |
Writes the basic mapping group to the specified Pvl.
| pvl | Pvl to write mapping group to |
References Isis::PvlObject::addGroup(), Isis::Target::radii(), Isis::Spice::radii(), Isis::Spice::target(), and Isis::toString().
Referenced by Isis::ImagePolygon::Create(), and Isis::GroundGrid::GroundGrid().
|
inherited |
Writes the basic mapping group for ring plane to the specified Pvl.
| pvl | Pvl to write mapping group to |
References _FILEINFO_, Isis::PvlObject::addGroup(), Isis::Spice::target(), Isis::toString(), and Isis::IException::User.
|
virtualinherited |
Accessor method for the body rotation.
Reimplemented in Isis::CSMCamera.
Referenced by Isis::Cube::attachSpiceFromIsd(), Isis::Sensor::EmissionAngle(), Isis::Target::frameType(), Isis::CameraGroundMap::GetdXYdPoint(), Isis::RadarGroundMap::GetdXYdPosition(), Isis::CameraGroundMap::GetdXYdTOrientation(), Isis::RadarGroundMap::GetXY(), Isis::CameraGroundMap::GetXY(), Isis::Sensor::lookDirectionJ2000(), Isis::MiniRF::MiniRF(), Isis::Target::pmCoefs(), Isis::Target::pmNutPrecCoefs(), Isis::Target::poleDecCoefs(), Isis::Target::poleDecNutPrecCoefs(), Isis::Target::poleRaCoefs(), Isis::Target::poleRaNutPrecCoefs(), Isis::RadarGroundMap::SetFocalPlane(), Isis::RadarGroundMap::SetGround(), Isis::Sensor::SetGround(), Isis::Sensor::SetLookDirection(), Isis::Sensor::SetUniversalGround(), Isis::Spice::sunToBodyDist(), Isis::Target::sysNutPrecCoefs(), and Isis::Target::sysNutPrecConstants().
|
virtualinherited |
Accessor method for the cache end time.
|
inherited |
This method calculates the spice cache size.
This method finds the number of lines in the beta cube and adds 1, since we need at least 2 points for interpolation. This method must be called before a call to the Spice::createCache() method. It is called in the LoadCache() method.
| startTime | Starting ephemeris time to cache |
| endTime | Ending ephemeris time to cache |
| iException::Programmer | - "A cache has already been created." |
References Isis::AlphaCube::BetaLines(), and Isis::Camera::p_alphaCube.
Referenced by Isis::Camera::LoadCache().
|
virtualinherited |
Accessor method for the cache start time.
|
inherited |
Computes the celestial north clock angle at the current line/sample or ra/dec.
The reference vector is a vecor from the current pixel pointed directly "upward". Celetial North is a vector from the current pixel poiting towards celetial north. The Celestial North Clock Angle is the angle between these two vectors on the image.
References Isis::Sensor::Declination(), Isis::Camera::Line(), Isis::PI, Isis::Camera::RaDecResolution(), Isis::Sensor::RightAscension(), Isis::Camera::Sample(), Isis::Camera::SetImage(), and Isis::Camera::SetRightAscensionDeclination().
|
pure virtualinherited |
Provides the NAIF frame code for an instruments CK kernel.
This pure virtual method must be implemented in each camera model providing the reference frame NAIF ID code found in the mission CK kernel.
This value can be easily determined by using the NAIF spacit application that sumarizes binary CK kernels a particular instrument on a spacecraft. spacit will additionally require a spacecraft clock kernel (SCLK) and a leap seconds kernel (LSK). For example, the output of the MESSENGER camera CK supporting the MDIS camera below indicates it is the MESSENGER spacecraft.
The CkFrameId value is found in the "Instrument Code" entry (-236000).
Implemented in Isis::ApolloMetricCamera, Isis::ApolloPanoramicCamera, Isis::CSMCamera, Isis::IdealCamera, Isis::IssNACamera, Isis::IssWACamera, Isis::VimsCamera, Isis::Chandrayaan1M3Camera, Isis::HiresCamera, Isis::LwirCamera, Isis::NirCamera, Isis::UvvisCamera, Isis::ClipperNacRollingShutterCamera, Isis::ClipperPushBroomCamera, Isis::ClipperWacFcCamera, Isis::DawnFcCamera, Isis::DawnVirCamera, Isis::SsiCamera, Isis::HayabusaAmicaCamera, Isis::HayabusaNirsCamera, Isis::Hyb2OncCamera, Isis::JunoCamera, Isis::KaguyaMiCamera, Isis::KaguyaTcCamera, Isis::LoHighCamera, Isis::LoMediumCamera, Isis::LroNarrowAngleCamera, Isis::LroWideAngleCamera, Isis::MiniRF, Isis::Mariner10Camera, Isis::MdisCamera, Isis::HrscCamera, Isis::MexHrscSrcCamera, Isis::MocNarrowAngleCamera, Isis::MocWideAngleCamera, Isis::CrismCamera, Isis::CTXCamera, Isis::HiriseCamera, Isis::MarciCamera, Isis::MsiCamera, Isis::NewHorizonsLeisaCamera, Isis::NewHorizonsLorriCamera, Isis::NewHorizonsMvicFrameCamera, Isis::NewHorizonsMvicTdiCamera, Isis::ThemisIrCamera, Isis::ThemisVisCamera, Isis::OsirisRexOcamsCamera, Isis::RosettaOsirisCamera, Isis::RosettaVirtisCamera, Isis::TgoCassisCamera, Isis::VikingCamera, and Isis::VoyagerCamera.
|
pure virtualinherited |
Provides the NAIF reference code for an instruments CK kernel.
This virtual method must be implemented in each camera model providing the reference frame NAIF ID code found in the mission CK kernel.
This value can be easily determined by using the NAIF spacit application that sumarizes binary CK kernels a particular instrument on a spacecraft. spacit will additionally require a spacecraft clock kernel (SCLK) and a leap seconds kernel (LSK).For example, the output of the MESSENGER camera CK supporting the MDIS camera below indicates it is the MESSENGER spacecraft.
The CkReferenced value is found in the "Reference Frame" entry (1).
Implemented in Isis::ApolloMetricCamera, Isis::ApolloPanoramicCamera, Isis::CSMCamera, Isis::IdealCamera, Isis::IssNACamera, Isis::IssWACamera, Isis::VimsCamera, Isis::Chandrayaan1M3Camera, Isis::HiresCamera, Isis::LwirCamera, Isis::NirCamera, Isis::UvvisCamera, Isis::ClipperNacRollingShutterCamera, Isis::ClipperPushBroomCamera, Isis::ClipperWacFcCamera, Isis::DawnFcCamera, Isis::DawnVirCamera, Isis::SsiCamera, Isis::HayabusaAmicaCamera, Isis::HayabusaNirsCamera, Isis::Hyb2OncCamera, Isis::JunoCamera, Isis::KaguyaMiCamera, Isis::KaguyaTcCamera, Isis::LoHighCamera, Isis::LoMediumCamera, Isis::LroNarrowAngleCamera, Isis::LroWideAngleCamera, Isis::MiniRF, Isis::Mariner10Camera, Isis::MdisCamera, Isis::HrscCamera, Isis::MexHrscSrcCamera, Isis::MocNarrowAngleCamera, Isis::MocWideAngleCamera, Isis::CrismCamera, Isis::CTXCamera, Isis::HiriseCamera, Isis::MarciCamera, Isis::MsiCamera, Isis::NewHorizonsLeisaCamera, Isis::NewHorizonsLorriCamera, Isis::NewHorizonsMvicFrameCamera, Isis::NewHorizonsMvicTdiCamera, Isis::ThemisIrCamera, Isis::ThemisVisCamera, Isis::OsirisRexOcamsCamera, Isis::RosettaOsirisCamera, Isis::RosettaVirtisCamera, Isis::TgoCassisCamera, Isis::VikingCamera, and Isis::VoyagerCamera.
|
protectedvirtualinherited |
Computes the solar longitude for the given ephemeris time.
If the target is sky, the longitude is set to -999.0.
| et | Ephemeris time |
Reimplemented in Isis::CSMCamera.
References Isis::NaifStatus::CheckErrors(), Isis::SpicePosition::Coordinate(), Isis::SpiceRotation::EphemerisTime(), Isis::iTime::Et(), Isis::Longitude::force360Domain(), Isis::SpiceRotation::IsCached(), Isis::Target::isSky(), Isis::Spice::m_solarLongitude, Isis::Spice::m_target, Isis::SpiceRotation::Matrix(), Isis::Angle::Radians, Isis::SpicePosition::SetEphemerisTime(), Isis::SpiceRotation::SetEphemerisTime(), and Isis::SpicePosition::Velocity().
Referenced by Isis::Spice::createCache(), Isis::Spice::setTime(), and Isis::Spice::solarLongitude().
|
inherited |
Returns the x,y,z of the surface intersection in BodyFixed km.
| p[] | The coordinate of the surface intersection. |
References Isis::SurfacePoint::GetX(), Isis::SurfacePoint::GetY(), Isis::SurfacePoint::GetZ(), Isis::Displacement::kilometers(), Isis::Target::shape(), Isis::ShapeModel::surfaceIntersection(), and Isis::Spice::target().
Referenced by Isis::ControlPoint::ComputeApriori(), and Isis::VimsGroundMap::Init().
|
virtualinherited |
This method creates an internal cache of spacecraft and sun positions over a specified time range.
The SPICE kernels are then immediately unloaded. This allows multiple instances of the Spice object to be created as the NAIF toolkit can clash if multiple sets of SPICE kernels are loaded. Note that the cache size is specified as an argument. Therefore, times requested via setTime() which are not directly loaded in the cache will be interpolated. If the instrument position is not cached and cacheSize is greater than 3, the tolerance is passed to the SpicePosition Memcache2HermiteCache() method.
Note: Before this method is called, the private variables m_cacheSize, m_startTime and m_endTime must be set. This is done in the Camera classes using the methods SetCacheSize() and SetStartEndEphemerisTime().
| startTime | Starting ephemeris time to cache |
| endTime | Ending ephemeris time to cache |
| size | Size of the cache. |
| tol | Tolerance. |
| Isis::IException::Programmer | - "Argument cacheSize must be greater than zero" |
| Isis::IException::Programmer | - "Argument startTime must be less than or equal to endTime" |
| Isis::IException::User | - "This instrument does not support time padding" |
References _FILEINFO_, Isis::SpicePosition::cacheSize(), Isis::NaifStatus::CheckErrors(), Isis::Spice::computeSolarLongitude(), Isis::iTime::Et(), Isis::FileName::expanded(), Isis::SpicePosition::GetSource(), Isis::SpiceRotation::GetSource(), Isis::SpicePosition::HasVelocity(), Isis::Spice::instrumentPosition(), Isis::SpicePosition::IsCached(), Isis::SpiceRotation::IsCached(), Isis::Spice::isUsingAle(), Isis::SpicePosition::LoadCache(), Isis::SpiceRotation::LoadCache(), Isis::Spice::m_et, Isis::SpicePosition::Memcache, Isis::SpiceRotation::Memcache, Isis::SpicePosition::Memcache2HermiteCache(), Isis::SpiceRotation::MinimizeCache(), Isis::IException::Programmer, Isis::SpicePosition::SetAberrationCorrection(), Isis::IException::User, and Isis::SpiceRotation::Yes.
Referenced by Isis::CrismCamera::CrismCamera(), Isis::Camera::LoadCache(), and Isis::MiniRF::MiniRF().
|
virtualinherited |
Returns the declination angle (sky latitude).
Reimplemented in Isis::CSMCamera.
References Isis::Sensor::m_newLookB.
Referenced by Isis::Camera::CelestialNorthClockAngle(), Isis::VimsSkyMap::Init(), Isis::Camera::RaDecRange(), and Isis::Camera::RaDecResolution().
|
inline |
Returns a pointer to the LineScanCameraDetectorMap object.
References Isis::Camera::DetectorMap().
Referenced by Isis::CrismCamera::CrismCamera(), Isis::DawnVirCamera::DawnVirCamera(), Isis::HrscCamera::HrscCamera(), Isis::RosettaVirtisCamera::RosettaVirtisCamera(), and Isis::ThemisIrCamera::SetBand().
|
virtualinherited |
Returns the detector resolution at the current position in meters.
Reimplemented in Isis::CSMCamera.
References Isis::Sensor::HasSurfaceIntersection(), Isis::Spice::instrumentPosition(), and Isis::Null.
Referenced by Isis::Camera::LineResolution(), Isis::Camera::ObliqueDetectorResolution(), and Isis::Camera::SampleResolution().
|
inherited |
Returns a pointer to the CameraDistortionMap object.
Referenced by Isis::ControlPoint::ComputeApriori(), Isis::ControlPoint::ComputeResiduals(), Isis::LidarControlPoint::ComputeResiduals(), Isis::CameraGroundMap::GetdXYdOrientation(), Isis::CameraGroundMap::GetdXYdPoint(), Isis::CameraGroundMap::GetdXYdPosition(), Isis::CameraGroundMap::GetdXYdTOrientation(), Isis::CameraGroundMap::GetXY(), Isis::LroWideAngleCamera::SetBand(), Isis::MarciCamera::SetBand(), Isis::ThemisIrCamera::SetBand(), and Isis::LineScanCameraSkyMap::SetSky().
|
virtualinherited |
Returns the emission angle in degrees.
Reimplemented in Isis::CSMCamera.
References Isis::Spice::bodyRotation(), Isis::ShapeModel::emissionAngle(), Isis::Spice::instrumentPosition(), Isis::Target::shape(), and Isis::Spice::target().
Referenced by Isis::CameraStatistics::addStats(), Isis::PhotometricFunction::compute(), Isis::InterestOperator::InterestByMeasure(), Isis::Camera::ObliqueDetectorResolution(), Isis::Camera::OffNadirAngle(), and Isis::ControlNetValidMeasure::ValidStandardOptions().
|
virtualinherited |
Return the exposure duration for the pixel that the camera is set to.
References Isis::CameraDetectorMap::exposureDuration(), Isis::Camera::p_childLine, and Isis::Camera::p_childSample.
Referenced by Isis::DawnFcCamera::DawnFcCamera(), Isis::HayabusaAmicaCamera::HayabusaAmicaCamera(), Isis::HayabusaNirsCamera::HayabusaNirsCamera(), Isis::HiresCamera::HiresCamera(), Isis::Hyb2OncCamera::Hyb2OncCamera(), Isis::IdealCamera::IdealCamera(), Isis::IssNACamera::IssNACamera(), Isis::IssWACamera::IssWACamera(), Isis::PixelFOV::latLonVertices(), Isis::LwirCamera::LwirCamera(), Isis::MdisCamera::MdisCamera(), Isis::MsiCamera::MsiCamera(), Isis::NewHorizonsLorriCamera::NewHorizonsLorriCamera(), Isis::NirCamera::NirCamera(), Isis::OsirisRexOcamsCamera::OsirisRexOcamsCamera(), Isis::ApolloMetricCamera::ShutterOpenCloseTimes(), Isis::IssNACamera::ShutterOpenCloseTimes(), Isis::IssWACamera::ShutterOpenCloseTimes(), Isis::HiresCamera::ShutterOpenCloseTimes(), Isis::LwirCamera::ShutterOpenCloseTimes(), Isis::NirCamera::ShutterOpenCloseTimes(), Isis::UvvisCamera::ShutterOpenCloseTimes(), Isis::ClipperWacFcCamera::ShutterOpenCloseTimes(), Isis::DawnFcCamera::ShutterOpenCloseTimes(), Isis::SsiCamera::ShutterOpenCloseTimes(), Isis::HayabusaAmicaCamera::ShutterOpenCloseTimes(), Isis::HayabusaNirsCamera::ShutterOpenCloseTimes(), Isis::Hyb2OncCamera::ShutterOpenCloseTimes(), Isis::JunoCamera::ShutterOpenCloseTimes(), Isis::LoHighCamera::ShutterOpenCloseTimes(), Isis::LoMediumCamera::ShutterOpenCloseTimes(), Isis::Mariner10Camera::ShutterOpenCloseTimes(), Isis::MdisCamera::ShutterOpenCloseTimes(), Isis::MexHrscSrcCamera::ShutterOpenCloseTimes(), Isis::MsiCamera::ShutterOpenCloseTimes(), Isis::NewHorizonsLorriCamera::ShutterOpenCloseTimes(), Isis::NewHorizonsMvicFrameCamera::ShutterOpenCloseTimes(), Isis::OsirisRexOcamsCamera::ShutterOpenCloseTimes(), Isis::RosettaOsirisCamera::ShutterOpenCloseTimes(), Isis::TgoCassisCamera::ShutterOpenCloseTimes(), Isis::VikingCamera::ShutterOpenCloseTimes(), Isis::VoyagerCamera::ShutterOpenCloseTimes(), Isis::FramingCamera::ShutterOpenCloseTimes(), Isis::SsiCamera::SsiCamera(), Isis::UvvisCamera::UvvisCamera(), Isis::VikingCamera::VikingCamera(), and Isis::VoyagerCamera::VoyagerCamera().
|
virtualinherited |
Return the exposure duration for the pixel at the given line, sample and band.
| sample | The sample of the desired pixel. |
| line | The line of the desired pixel. |
| band | The band of the desired pixel. Defaults to 1. |
References Isis::CameraDetectorMap::exposureDuration().
|
inherited |
Returns the focal length.
Referenced by Isis::CrismCamera::CrismCamera(), Isis::LineScanCameraGroundMap::FindFocalPlane(), Isis::HayabusaAmicaCamera::HayabusaAmicaCamera(), Isis::HayabusaNirsCamera::HayabusaNirsCamera(), Isis::Camera::LoadCache(), Isis::MiniRF::MiniRF(), Isis::MocWideAngleDistortionMap::SetFocalPlane(), Isis::CameraSkyMap::SetSky(), Isis::LineScanCameraSkyMap::SetSky(), Isis::MocWideAngleDistortionMap::SetUndistortedFocalPlane(), and Isis::CameraDistortionMap::UndistortedFocalPlaneZ().
|
inherited |
Returns a pointer to the CameraFocalPlaneMap object.
Referenced by Isis::ControlPoint::ComputeResiduals(), Isis::DawnVirCamera::DawnVirCamera(), Isis::HrscCamera::HrscCamera(), Isis::MarciCamera::MarciCamera(), Isis::OsirisRexDistortionMap::OsirisRexDistortionMap(), Isis::RosettaVirtisCamera::RosettaVirtisCamera(), Isis::LroWideAngleCamera::SetBand(), Isis::ThemisIrCamera::SetBand(), Isis::NewHorizonsLeisaCamera::SetBand(), Isis::LoMediumDistortionMap::SetDistortion(), Isis::ReseauDistortionMap::SetFocalPlane(), Isis::LoMediumDistortionMap::SetFocalPlane(), Isis::LineScanCameraDetectorMap::SetParent(), Isis::VariableLineScanCameraDetectorMap::SetParent(), Isis::LineScanCameraSkyMap::SetSky(), Isis::ReseauDistortionMap::SetUndistortedFocalPlane(), and Isis::LoMediumDistortionMap::SetUndistortedFocalPlane().
|
inlinevirtual |
Returns the LineScan type of camera, as enumerated in the Camera class.
Implements Isis::Camera.
References Isis::Camera::LineScan.
|
virtualinherited |
This converts the spacecraft clock ticks value (clockValue) to an iTime.
If the clock ticks value is provided directly, rather than the spacecraft clock string, set clockTicks=true.
Use this when possible because naif calls (such as scs2e_c) cannot be called when not using naif.
References Isis::NaifStatus::CheckErrors(), Isis::Spice::getStoredResult(), Isis::Spice::naifSclkCode(), Isis::Spice::SpiceDoubleType, Isis::Spice::storeResult(), and Isis::toString().
Referenced by Isis::Chandrayaan1M3Camera::Chandrayaan1M3Camera(), Isis::CTXCamera::CTXCamera(), Isis::DawnFcCamera::DawnFcCamera(), Isis::HayabusaAmicaCamera::HayabusaAmicaCamera(), Isis::HayabusaNirsCamera::HayabusaNirsCamera(), Isis::HiriseCamera::HiriseCamera(), Isis::Hyb2OncCamera::Hyb2OncCamera(), Isis::VimsGroundMap::Init(), Isis::VimsSkyMap::Init(), Isis::JunoCamera::JunoCamera(), Isis::KaguyaTcCamera::KaguyaTcCamera(), Isis::LroNarrowAngleCamera::LroNarrowAngleCamera(), Isis::LroWideAngleCamera::LroWideAngleCamera(), Isis::MarciCamera::MarciCamera(), Isis::MdisCamera::MdisCamera(), Isis::MocNarrowAngleCamera::MocNarrowAngleCamera(), Isis::MocWideAngleCamera::MocWideAngleCamera(), Isis::MsiCamera::MsiCamera(), Isis::NewHorizonsLeisaCamera::NewHorizonsLeisaCamera(), Isis::NewHorizonsLorriCamera::NewHorizonsLorriCamera(), Isis::NewHorizonsMvicFrameCamera::NewHorizonsMvicFrameCamera(), Isis::NewHorizonsMvicTdiCamera::NewHorizonsMvicTdiCamera(), Isis::OsirisRexOcamsCamera::OsirisRexOcamsCamera(), Isis::RosettaOsirisCamera::RosettaOsirisCamera(), Isis::ThemisIrCamera::ThemisIrCamera(), Isis::ThemisVisCamera::ThemisVisCamera(), Isis::VikingCamera::VikingCamera(), and Isis::VimsCamera::VimsCamera().
|
inherited |
This returns a value from the NAIF text pool.
It is a static convience method
| key | Name of NAIF keyword to obtain from the pool |
| index | If the keyword is an array, the element to obtain. Defaults to 0 |
| Isis::iException::Io | - "Can not find key in instrument kernels." |
References Isis::Spice::readValue(), and Isis::Spice::SpiceDoubleType.
Referenced by Isis::LroWideAngleCameraDistortionMap::addFilter(), Isis::LroWideAngleCameraFocalPlaneMap::addFilter(), Isis::ApolloMetricCamera::ApolloMetricCamera(), Isis::ApolloPanoramicCamera::ApolloPanoramicCamera(), Isis::Chandrayaan1M3Camera::Chandrayaan1M3Camera(), Isis::ClipperPushBroomCamera::ClipperPushBroomCamera(), Isis::CrismCamera::CrismCamera(), Isis::CTXCamera::CTXCamera(), Isis::DawnFcCamera::DawnFcCamera(), Isis::DawnVirCamera::DawnVirCamera(), Isis::HayabusaAmicaCamera::HayabusaAmicaCamera(), Isis::HayabusaNirsCamera::HayabusaNirsCamera(), Isis::HiresCamera::HiresCamera(), Isis::HrscCamera::HrscCamera(), Isis::Hyb2OncCamera::Hyb2OncCamera(), Isis::RosettaOsirisCamera::initDistortion(), Isis::IssNACamera::IssNACamera(), Isis::IssWACamera::IssWACamera(), Isis::JunoCamera::JunoCamera(), Isis::KaguyaMiCamera::KaguyaMiCamera(), Isis::KaguyaTcCamera::KaguyaTcCamera(), Isis::KaguyaTcCameraDistortionMap::KaguyaTcCameraDistortionMap(), Isis::LroNarrowAngleCamera::LroNarrowAngleCamera(), Isis::LroWideAngleCamera::LroWideAngleCamera(), Isis::LwirCamera::LwirCamera(), Isis::MarciCamera::MarciCamera(), Isis::MarciDistortionMap::MarciDistortionMap(), Isis::Mariner10Camera::Mariner10Camera(), Isis::MdisCamera::MdisCamera(), Isis::MexHrscSrcCamera::MexHrscSrcCamera(), Isis::MsiCamera::MsiCamera(), Isis::NewHorizonsLorriCamera::NewHorizonsLorriCamera(), Isis::NewHorizonsMvicFrameCamera::NewHorizonsMvicFrameCamera(), Isis::NewHorizonsMvicTdiCamera::NewHorizonsMvicTdiCamera(), Isis::NirCamera::NirCamera(), Isis::OsirisRexOcamsCamera::OsirisRexOcamsCamera(), Isis::RosettaOsirisCamera::RosettaOsirisCamera(), Isis::RosettaVirtisCamera::RosettaVirtisCamera(), Isis::KaguyaMiCameraDistortionMap::SetDistortion(), Isis::LroNarrowAngleDistortionMap::SetDistortion(), Isis::TaylorCameraDistortionMap::SetDistortion(), Isis::Camera::SetFocalLength(), Isis::Camera::SetPixelPitch(), Isis::SsiCamera::SsiCamera(), Isis::TgoCassisCamera::TgoCassisCamera(), Isis::TgoCassisDistortionMap::TgoCassisDistortionMap(), and Isis::UvvisCamera::UvvisCamera().
|
inherited |
This will get the geometric tiling hint; these values are typically used for ProcessRubberSheet::SetTiling(...).
| startSize | Tiling start size |
| endSize | Tiling end size |
|
inherited |
This returns a value from the NAIF text pool.
It is a static convience
| key | Name of NAIF keyword to obtain from the pool |
| index | If the keyword is an array, the element to obtain. Defaults to 0 |
| Isis::iException::Io | - "Can not find key in instrument kernels |
References Isis::Spice::readValue(), and Isis::Spice::SpiceIntType.
Referenced by Isis::IssNACamera::IssNACamera(), Isis::IssWACamera::IssWACamera(), and Isis::LroWideAngleCamera::LroWideAngleCamera().
|
inherited |
Returns a planetocentric latitude object at the surface intersection point in body fixed.
References Isis::SurfacePoint::GetLatitude(), Isis::Target::shape(), Isis::ShapeModel::surfaceIntersection(), and Isis::Spice::target().
Referenced by Isis::Sensor::UniversalLatitude().
|
inherited |
This method will find the local normal at the current (sample, line) and set it to the passed in array.
| [out] | normal | The local normal vector to be calculated. |
References Isis::ShapeModel::calculateLocalNormal(), Isis::SurfacePoint::GetLatitude(), Isis::SurfacePoint::GetLongitude(), Isis::Sensor::GetSurfacePoint(), Isis::ShapeModel::hasIntersection(), Isis::ShapeModel::hasNormal(), Isis::ShapeModel::isDEM(), Isis::Distance::kilometers(), Isis::Camera::Line(), Isis::Sensor::LocalRadius(), Isis::ShapeModel::normal(), Isis::Camera::p_pointComputed, Isis::Angle::radians(), Isis::Camera::Sample(), Isis::Camera::SetImage(), Isis::Target::shape(), and Isis::Spice::target().
Referenced by Isis::Camera::LocalPhotometricAngles(), and Isis::Camera::Slope().
|
inherited |
Returns a positive east, 0-360 domain longitude object at the surface intersection point in the body fixed coordinate system.
References Isis::SurfacePoint::GetLongitude(), Isis::Target::shape(), Isis::ShapeModel::surfaceIntersection(), and Isis::Spice::target().
Referenced by Isis::Sensor::UniversalLongitude().
|
inherited |
This returns the PvlObject that stores all of the requested Naif data and can be a replacement for furnishing text kernels.
Referenced by Isis::Cube::attachSpiceFromIsd().
|
protectedinherited |
References Isis::EndianSwapper::Double(), Isis::Spice::readStoredValue(), Isis::Spice::SpiceByteCodeType, and Isis::Spice::SpiceDoubleType.
Referenced by Isis::Spice::getClockTime().
|
inherited |
This returns a value from the NAIF text pool.
It is a static convience method
| key | Name of NAIF keyword to obtain from the pool |
| index | If the keyword is an array, the element to obtain. Defaults to 0 |
| Isis::IException::Io | - "Can not find key in instrument kernels." |
References Isis::Spice::readValue(), and Isis::Spice::SpiceStringType.
Referenced by Isis::LightTimeCorrectionState::checkAberrationCorrection(), Isis::LightTimeCorrectionState::checkLightTimeToSurfaceCorrect(), Isis::LightTimeCorrectionState::checkObserverTargetSwap(), Isis::MdisCamera::MdisCamera(), and Isis::NewHorizonsLorriCamera::NewHorizonsLorriCamera().
|
virtualinherited |
Returns the surface point (most efficient accessor).
References Isis::Target::shape(), Isis::ShapeModel::surfaceIntersection(), and Isis::Spice::target().
Referenced by Isis::ControlPoint::ComputeResiduals(), Isis::QnetPointDistanceFilter::filter(), Isis::Camera::GetLocalNormal(), Isis::IsisSensor::getState(), Isis::CSMCamera::GroundPartials(), Isis::CSMCamera::IncidenceAngle(), Isis::Camera::LocalPhotometricAngles(), Isis::CSMCamera::PhaseAngle(), and Isis::CSMCamera::SlantDistance().
|
staticinherited |
Computes and returns the ground azimuth between the ground point and another point of interest, such as the subspacecraft point or the subsolar point.
The ground azimuth is the clockwise angle on the ground between a line drawn from the ground point to the North pole of the body and a line drawn from the selected point on the surface to some point of interest on the surface (such as the subsolar point or the subspacecraft point).
Note: This is different from the image azimuth algorithm used in ComputeAzimuth(). For ground azimuths, the initial ray of the angle is the vector from the selected ground point to the north pole. For image azimuths, the initial ray is the vector from the selected image location to the right, horizontally.
| glat | The latitude of the ground point |
| glon | The longitude of the ground point |
| slat | The latitude of the subspacecraft or subsolar point |
| slon | The longitude of the subspacecraft or subsolar point |
References Isis::PI.
|
inline |
Returns a pointer to the LineScanCameraGroundMap object.
References Isis::Camera::GroundMap().
|
inherited |
Computes the Ground Range.
| minlat | The minimum latitude |
| maxlat | The maximum latitude |
| minlon | The minimum longitude |
| maxlon | The maximum longitude |
| pvl | The pvl file used for ground range calculations |
References Isis::PvlObject::findGroup(), Isis::PvlContainer::hasKeyword(), Isis::Distance::Meters, Isis::PI, Isis::Spice::radii(), Isis::toDouble(), and Isis::PvlObject::Traverse.
Referenced by Isis::UniversalGroundMap::GroundRange(), and Isis::Camera::IntersectsLongitudeDomain().
|
inherited |
Returns true if the kernel group has kernel files.
| lab | Label containing Instrument and Kernels groups. |
References Isis::PvlObject::findGroup(), Isis::PvlContainer::hasKeyword(), Isis::PvlKeyword::size(), and Isis::PvlObject::Traverse.
|
inherited |
Checks to see if the camera object has a projection.
Referenced by Isis::CubeViewport::CubeViewport(), and Isis::ImagePolygon::initCube().
|
inherited |
Checks to see if the Camera object has a reference band.
Referenced by Isis::ThemisVisCamera::BandEphemerisTimeOffset(), and Isis::ThemisIrCamera::SetBand().
|
inherited |
Returns if the last call to either SetLookDirection or SetUniversalGround had a valid intersection with the target.
If so then other methods such as Coordinate, UniversalLatitude, UniversalLongitude, etc can be used with confidence.
References Isis::ShapeModel::hasIntersection(), Isis::Target::shape(), and Isis::Spice::target().
Referenced by Isis::CameraStatistics::addStats(), Isis::Camera::DetectorResolution(), Isis::Stereo::elevation(), Isis::Chip::Load(), Isis::Camera::ObliqueDetectorResolution(), and Isis::VimsGroundMap::SetGround().
|
inherited |
Returns the highest/best resolution in the entire image.
Referenced by Isis::GroundGrid::GroundGrid().
|
inherited |
Returns the highest/best oblique resolution in the entire image.
|
inherited |
This allows you to ignore the cube elevation model and use the ellipse.
| ignore | Indicates whether the elevation model is ignored. |
References Isis::Target::restoreShape(), Isis::Target::setShapeEllipsoid(), and Isis::Spice::target().
Referenced by Isis::ImagePolygon::Create(), and Isis::ImagePolygon::initCube().
|
inherited |
Set whether or not the camera should ignore the Projection.
| ignore |
Referenced by Isis::VimsGroundMap::Init(), Isis::VimsSkyMap::Init(), Isis::VimsGroundMap::SetGround(), Isis::VimsSkyMap::SetSky(), and Isis::VimsCamera::VimsCamera().
|
virtualinherited |
Returns the incidence angle in degrees.
This does not use the surface model.
Reimplemented in Isis::CSMCamera.
References Isis::ShapeModel::incidenceAngle(), Isis::Spice::m_uB, Isis::Target::shape(), and Isis::Spice::target().
Referenced by Isis::CameraStatistics::addStats(), Isis::PhotometricFunction::compute(), Isis::InterestOperator::InterestByMeasure(), and Isis::ControlNetValidMeasure::ValidStandardOptions().
|
inherited |
This returns true if the current Sample() or Line() value is outside of the cube (meaning the point must have been extrapolated).
References Isis::Camera::Line(), Isis::Camera::Lines(), Isis::Camera::Sample(), and Isis::Camera::Samples().
Referenced by Isis::InterestOperator::FindCnetRef(), Isis::UniversalGroundMap::SetGround(), Isis::UniversalGroundMap::SetUnboundGround(), and Isis::UniversalGroundMap::SetUniversalGround().
|
virtualinherited |
Returns the spacecraft position in body-fixed frame km units.
| p[] | Spacecraft position |
| Isis::iException::Programmer | - "You must call SetTime first" |
Reimplemented in Isis::CSMCamera.
References _FILEINFO_, Isis::SpicePosition::Coordinate(), Isis::Spice::m_et, Isis::IException::Programmer, and Isis::SpiceRotation::ReferenceVector().
Referenced by Isis::IsisSensor::getState(), Isis::Spice::instrumentPosition(), Isis::Camera::LocalPhotometricAngles(), Isis::Sensor::PhaseAngle(), and Isis::Sensor::SlantDistance().
|
virtualinherited |
Returns the spacecraft velocity in body-fixed frame km/sec units.
| v[] | Spacecraft velocity |
References _FILEINFO_, Isis::SpicePosition::Coordinate(), Isis::Spice::m_et, Isis::IException::Programmer, Isis::SpiceRotation::ReferenceVector(), and Isis::SpicePosition::Velocity().
|
inherited |
This method returns the InstrumentId as it appears in the cube.
References Isis::Camera::m_instrumentId.
Referenced by Isis::GuiCamera::GuiCamera(), and Isis::RosettaVirtisCamera::RosettaVirtisCamera().
|
virtualinherited |
This method returns the full instrument name.
Implements Isis::Sensor.
Reimplemented in Isis::IdealCamera.
References Isis::Camera::m_instrumentNameLong.
Referenced by Isis::GuiCamera::GuiCamera().
|
virtualinherited |
This method returns the shortened instrument name.
Implements Isis::Sensor.
Reimplemented in Isis::IdealCamera.
References Isis::Camera::m_instrumentNameShort.
Referenced by Isis::GuiCamera::GuiCamera().
|
virtualinherited |
Accessor method for the instrument position.
Reimplemented in Isis::CSMCamera.
Referenced by Isis::Spice::createCache(), Isis::Camera::DetectorResolution(), Isis::Sensor::EmissionAngle(), Isis::LoHighCamera::LoHighCamera(), Isis::LoMediumCamera::LoMediumCamera(), Isis::Mariner10Camera::Mariner10Camera(), Isis::MiniRF::MiniRF(), Isis::Camera::OffNadirAngle(), Isis::Sensor::SetGround(), Isis::Sensor::SetLookDirection(), Isis::Spice::setTime(), Isis::Sensor::SetUniversalGround(), and Isis::Sensor::SpacecraftAltitude().
|
inherited |
Returns the spacecraft position in body-fixed frame km units.
| p[] | Spacecraft position |
| Isis::iException::Programmer | - "You must call SetTime first" |
References Isis::Spice::instrumentBodyFixedPosition().
Referenced by Isis::Cube::attachSpiceFromIsd(), Isis::CameraGroundMap::GetdXYdPosition(), Isis::RadarGroundMap::GetdXYdPosition(), Isis::RadarGroundMap::GetXY(), Isis::CameraGroundMap::GetXY(), Isis::RadarGroundMap::SetFocalPlane(), and Isis::RadarGroundMap::SetGround().
|
virtualinherited |
Accessor method for the instrument rotation.
Reimplemented in Isis::CSMCamera.
Referenced by Isis::Cube::attachSpiceFromIsd(), Isis::DawnVirCamera::DawnVirCamera(), Isis::CameraGroundMap::GetdXYdOrientation(), Isis::CameraGroundMap::GetdXYdPoint(), Isis::CameraGroundMap::GetdXYdPosition(), Isis::CameraGroundMap::GetdXYdTOrientation(), Isis::CameraGroundMap::GetXY(), Isis::HiriseCamera::HiriseCamera(), Isis::HrscCamera::HrscCamera(), Isis::IssNACamera::IssNACamera(), Isis::IssWACamera::IssWACamera(), Isis::JunoCamera::JunoCamera(), Isis::Sensor::LookDirection(), Isis::LroWideAngleCamera::LroWideAngleCamera(), Isis::Mariner10Camera::Mariner10Camera(), Isis::MocNarrowAngleCamera::MocNarrowAngleCamera(), Isis::MocWideAngleCamera::MocWideAngleCamera(), Isis::RosettaVirtisCamera::RosettaVirtisCamera(), Isis::RadarGroundMap::SetFocalPlane(), Isis::RadarGroundMap::SetGround(), Isis::Sensor::SetLookDirection(), Isis::Sensor::SetRightAscensionDeclination(), and Isis::TgoCassisCamera::TgoCassisCamera().
|
inherited |
Checks whether the ground range intersects the longitude domain or not.
| pvl | The pvl file used to set the ground range |
References Isis::Camera::GroundRange().
|
virtualinherited |
Virtual method that checks if the band is independent.
Reimplemented in Isis::LroWideAngleCamera, Isis::CrismCamera, Isis::MarciCamera, Isis::NewHorizonsLeisaCamera, Isis::ThemisIrCamera, and Isis::ThemisVisCamera.
Referenced by Isis::ProjectionFactory::CreateForCube(), Isis::IsisSensor::getState(), Isis::Camera::RaDecRange(), and Isis::ProjectionFactory::RingsCreateForCube().
|
inherited |
Returns true if time has been initialized.
References Isis::Spice::m_et.
Referenced by Isis::CameraDetectorMap::SetParent(), and Isis::RollingShutterCameraDetectorMap::SetParent().
|
inherited |
Referenced by Isis::Spice::createCache().
|
virtualinherited |
Returns the current line number.
References Isis::Camera::p_childLine.
Referenced by Isis::Camera::CelestialNorthClockAngle(), Isis::LidarControlPoint::ComputeResiduals(), Isis::ControlPoint::ComputeResiduals_Millimeters(), Isis::CsmBundleObservation::computeRHSPartials(), Isis::ControlPointEditWidget::createControlPoint(), Isis::QnetTool::createFixedPoint(), Isis::ProjectionFactory::CreateForCube(), Isis::QnetTool::createPoint(), Isis::InterestOperator::FindCnetRef(), Isis::Camera::GetLocalNormal(), Isis::IsisSensor::getState(), Isis::Camera::InCube(), Isis::UniversalGroundMap::Line(), Isis::Chip::Load(), Isis::CSMCamera::parentLine(), Isis::Camera::RaDecRange(), and Isis::Camera::RaDecResolution().
|
virtualinherited |
Returns the line resolution at the current position in meters.
Reimplemented in Isis::CSMCamera.
References Isis::Camera::DetectorResolution(), and Isis::CameraDetectorMap::LineScaleFactor().
Referenced by Isis::CameraStatistics::addStats(), and Isis::Camera::PixelResolution().
|
inherited |
Returns the number of lines in the image.
Referenced by Isis::ProjectionFactory::CreateForCube(), Isis::Camera::InCube(), Isis::NewHorizonsMvicFrameCameraDistortionMap::NewHorizonsMvicFrameCameraDistortionMap(), Isis::RadarGroundMap::RadarGroundMap(), and Isis::ProjectionFactory::RingsCreateForCube().
|
inherited |
This loads the spice cache big enough for this image.
The default cache size is the number of lines in the cube if the ephemeris time changes in the image, one otherwise.
References Isis::AlphaCube::BetaLines(), Isis::AlphaCube::BetaSamples(), Isis::Camera::CacheSize(), Isis::Spice::createCache(), Isis::Camera::FocalLength(), Isis::Camera::p_alphaCube, Isis::Camera::PixelPitch(), Isis::Camera::PixelResolution(), Isis::Camera::SetBand(), Isis::Camera::SetImage(), Isis::Sensor::setTime(), Isis::Sensor::SpacecraftAltitude(), Isis::Camera::StartEndEphemerisTimes(), and Isis::Spice::target().
Referenced by Isis::ApolloMetricCamera::ApolloMetricCamera(), Isis::ApolloPanoramicCamera::ApolloPanoramicCamera(), Isis::Chandrayaan1M3Camera::Chandrayaan1M3Camera(), Isis::ClipperNacRollingShutterCamera::ClipperNacRollingShutterCamera(), Isis::ClipperPushBroomCamera::ClipperPushBroomCamera(), Isis::ClipperWacFcCamera::ClipperWacFcCamera(), Isis::CrismCamera::CrismCamera(), Isis::CTXCamera::CTXCamera(), Isis::DawnFcCamera::DawnFcCamera(), Isis::DawnVirCamera::DawnVirCamera(), Isis::HayabusaAmicaCamera::HayabusaAmicaCamera(), Isis::HayabusaNirsCamera::HayabusaNirsCamera(), Isis::HiresCamera::HiresCamera(), Isis::HiriseCamera::HiriseCamera(), Isis::HrscCamera::HrscCamera(), Isis::Hyb2OncCamera::Hyb2OncCamera(), Isis::IdealCamera::IdealCamera(), Isis::IssNACamera::IssNACamera(), Isis::IssWACamera::IssWACamera(), Isis::JunoCamera::JunoCamera(), Isis::KaguyaMiCamera::KaguyaMiCamera(), Isis::KaguyaTcCamera::KaguyaTcCamera(), Isis::LoHighCamera::LoHighCamera(), Isis::LoMediumCamera::LoMediumCamera(), Isis::LroNarrowAngleCamera::LroNarrowAngleCamera(), Isis::LroWideAngleCamera::LroWideAngleCamera(), Isis::LwirCamera::LwirCamera(), Isis::MarciCamera::MarciCamera(), Isis::Mariner10Camera::Mariner10Camera(), Isis::MdisCamera::MdisCamera(), Isis::MexHrscSrcCamera::MexHrscSrcCamera(), Isis::MocNarrowAngleCamera::MocNarrowAngleCamera(), Isis::MocWideAngleCamera::MocWideAngleCamera(), Isis::MsiCamera::MsiCamera(), Isis::NewHorizonsLeisaCamera::NewHorizonsLeisaCamera(), Isis::NewHorizonsLorriCamera::NewHorizonsLorriCamera(), Isis::NewHorizonsMvicFrameCamera::NewHorizonsMvicFrameCamera(), Isis::NewHorizonsMvicTdiCamera::NewHorizonsMvicTdiCamera(), Isis::NirCamera::NirCamera(), Isis::OsirisRexOcamsCamera::OsirisRexOcamsCamera(), Isis::RosettaOsirisCamera::RosettaOsirisCamera(), Isis::RosettaVirtisCamera::RosettaVirtisCamera(), Isis::SsiCamera::SsiCamera(), Isis::TgoCassisCamera::TgoCassisCamera(), Isis::ThemisIrCamera::ThemisIrCamera(), Isis::ThemisVisCamera::ThemisVisCamera(), Isis::UvvisCamera::UvvisCamera(), Isis::VikingCamera::VikingCamera(), Isis::VimsCamera::VimsCamera(), and Isis::VoyagerCamera::VoyagerCamera().
|
inherited |
Calculates LOCAL photometric angles using the DEM (not ellipsoid).
These calculations are more expensive computationally than Sensor's angle getter methods. Furthermore, this cost is mostly in calculating the local normal vector, which can be done only once for all angles using this method.
| phase | The local phase angle to be calculated |
| incidence | The local incidence angle to be calculated |
| emission | The local emission angle to be calculated |
| success | A boolean to keep track of whether normal is valid |
References Isis::Camera::GetLocalNormal(), Isis::Sensor::GetSurfacePoint(), Isis::SurfacePoint::GetX(), Isis::SurfacePoint::GetY(), Isis::SurfacePoint::GetZ(), Isis::Spice::instrumentBodyFixedPosition(), Isis::Displacement::kilometers(), Isis::Spice::m_uB, and Isis::Angle::Radians.
Referenced by Isis::PhotometricFunction::compute(), and Isis::Camera::ObliqueDetectorResolution().
|
inherited |
Returns the local radius at the intersection point.
This is either the radius on the ellipsoid, the radius from the surface model passed into the constructor, or the radius set with SetUniversalGround.
References Isis::SurfacePoint::GetLocalRadius(), Isis::Target::shape(), Isis::ShapeModel::surfaceIntersection(), and Isis::Spice::target().
Referenced by Isis::CameraStatistics::addStats(), Isis::ControlNetFilter::CubeDistanceFilter(), Isis::QnetCubeDistanceFilter::filter(), Isis::Camera::GetLocalNormal(), Isis::ControlNetFilter::PointDistanceFilter(), Isis::ControlNetFilter::PointLatLonFilter(), Isis::ProjectionFactory::RingsCreateForCube(), Isis::CameraGroundMap::SetGround(), Isis::LineScanCameraGroundMap::SetGround(), Isis::PushFrameCameraGroundMap::SetGround(), Isis::RadarGroundMap::SetGround(), Isis::VimsGroundMap::SetGround(), Isis::Camera::SetGround(), Isis::CSMCamera::SetGround(), and Isis::Sensor::SpacecraftAltitude().
|
inherited |
Returns the local radius at the intersection point.
This is either the radius on the ellipsoid, the radius from the surface model passed into the constructor, or the radius set with SetUniversalGround.
| lat | |
| lon |
References Isis::Angle::Degrees, Isis::ShapeModel::localRadius(), Isis::Target::shape(), and Isis::Spice::target().
Returns the local radius at the intersection point.
This is either the radius on the ellipsoid, the radius from the surface model passed into the constructor, or the radius set with SetUniversalGround.
| lat | |
| lon |
References Isis::ShapeModel::localRadius(), Isis::Target::shape(), and Isis::Spice::target().
|
inherited |
Return the local solar time in hours.
References Isis::Spice::subSolarPoint(), and Isis::Sensor::UniversalLongitude().
Referenced by Isis::CameraStatistics::addStats().
|
inherited |
Returns the look direction in the camera coordinate system.
| v[] | The look vector. |
References Isis::Spice::instrumentRotation(), Isis::Sensor::lookDirectionJ2000(), and Isis::SpiceRotation::ReferenceVector().
|
virtualinherited |
Returns the look direction in the body fixed coordinate system.
References Isis::Sensor::m_lookB.
Referenced by Isis::IsisSensor::getState(), and Isis::Sensor::lookDirectionJ2000().
|
virtualinherited |
Returns the look direction in the camera coordinate system.
References Isis::Spice::bodyRotation(), Isis::SpiceRotation::J2000Vector(), and Isis::Sensor::lookDirectionBodyFixed().
Referenced by Isis::IsisSensor::getState(), and Isis::Sensor::LookDirection().
|
inherited |
Returns the lowest/worst resolution in the entire image.
|
inherited |
Returns the lowest/worst oblique resolution in the entire image.
|
inherited |
This returns the NAIF body code of the target indicated in the labels.
References Isis::Spice::m_target, and Isis::Target::naifBodyCode().
Referenced by Isis::Camera::SpkCenterId().
|
inherited |
This returns the NAIF body frame code.
It is read from the labels, if it exists. Otherwise, it's calculated by the init() method.
|
inherited |
This returns the NAIF CK code to use when reading from CK kernels.
|
inherited |
This returns the NAIF IK code to use when reading from instrument kernels.
Referenced by Isis::ApolloMetricCamera::ApolloMetricCamera(), Isis::ApolloPanoramicCamera::ApolloPanoramicCamera(), Isis::Chandrayaan1M3Camera::Chandrayaan1M3Camera(), Isis::ClipperNacRollingShutterCamera::ClipperNacRollingShutterCamera(), Isis::ClipperPushBroomCamera::ClipperPushBroomCamera(), Isis::ClipperWacFcCamera::ClipperWacFcCamera(), Isis::CrismCamera::CrismCamera(), Isis::CTXCamera::CTXCamera(), Isis::DawnFcCamera::DawnFcCamera(), Isis::DawnVirCamera::DawnVirCamera(), Isis::HayabusaAmicaCamera::HayabusaAmicaCamera(), Isis::HayabusaNirsCamera::HayabusaNirsCamera(), Isis::HiresCamera::HiresCamera(), Isis::HiriseCamera::HiriseCamera(), Isis::HrscCamera::HrscCamera(), Isis::Hyb2OncCamera::Hyb2OncCamera(), Isis::IssNACamera::IssNACamera(), Isis::IssWACamera::IssWACamera(), Isis::JunoCamera::JunoCamera(), Isis::KaguyaMiCamera::KaguyaMiCamera(), Isis::KaguyaTcCamera::KaguyaTcCamera(), Isis::LoHighCamera::LoHighCamera(), Isis::LoMediumCamera::LoMediumCamera(), Isis::LroNarrowAngleCamera::LroNarrowAngleCamera(), Isis::LroWideAngleCamera::LroWideAngleCamera(), Isis::LwirCamera::LwirCamera(), Isis::MarciCamera::MarciCamera(), Isis::Mariner10Camera::Mariner10Camera(), Isis::MdisCamera::MdisCamera(), Isis::MexHrscSrcCamera::MexHrscSrcCamera(), Isis::MiniRF::MiniRF(), Isis::MocNarrowAngleCamera::MocNarrowAngleCamera(), Isis::MocWideAngleCamera::MocWideAngleCamera(), Isis::MsiCamera::MsiCamera(), Isis::NewHorizonsLeisaCamera::NewHorizonsLeisaCamera(), Isis::NewHorizonsLorriCamera::NewHorizonsLorriCamera(), Isis::NewHorizonsMvicFrameCamera::NewHorizonsMvicFrameCamera(), Isis::NewHorizonsMvicTdiCamera::NewHorizonsMvicTdiCamera(), Isis::NirCamera::NirCamera(), Isis::OsirisRexOcamsCamera::OsirisRexOcamsCamera(), Isis::RosettaOsirisCamera::RosettaOsirisCamera(), Isis::RosettaVirtisCamera::RosettaVirtisCamera(), Isis::Camera::SetFocalLength(), Isis::Camera::SetPixelPitch(), Isis::SsiCamera::SsiCamera(), Isis::TgoCassisCamera::TgoCassisCamera(), Isis::ThemisIrCamera::ThemisIrCamera(), Isis::ThemisVisCamera::ThemisVisCamera(), Isis::UvvisCamera::UvvisCamera(), Isis::VikingCamera::VikingCamera(), Isis::VimsCamera::VimsCamera(), and Isis::VoyagerCamera::VoyagerCamera().
|
inherited |
This returns the NAIF SCLK code to use when reading from instrument kernels.
Referenced by Isis::CrismCamera::CrismCamera(), and Isis::Spice::getClockTime().
|
inherited |
This returns the NAIF SPK code to use when reading from SPK kernels.
Referenced by Isis::Camera::SpkTargetId().
|
inherited |
Returns the North Azimuth.
References _FILEINFO_, Isis::IException::Programmer, Isis::Spice::target(), and Isis::Sensor::UniversalLatitude().
Referenced by Isis::CameraStatistics::addStats().
|
virtualinherited |
This method returns the Oblique Detector Resolution if the Look Vector intersects the target and if the emission angle is greater than or equal to 0, and less than 90 degrees.
Otherwise, it returns Isis::Null. This formula provides an improved estimate to the detector resolution for images near the limb:
\[ \text{Oblique\;\;Detector\;\; Resolution} = \frac{n}{cos(\theta)} \]
The equation is derived two separate ways. A geometric argument is presented in Reference 2, while a matrix algebra based argument is presented in Theorem 2.1 of Reference 1.
Reference 1: J-M Morel and G. Yu, "Asift: A new framework for fully affine invariant image comparison," SIAM Journal on Imaging Sciences 2(2), pp. 438-469, 2009
Reference 2: Handwritten notes by Orrin Thomas which can be found in the Glossary under the entry for Oblique Detector Resolution.
| useLocal | If true, emission is fetched from LocalPhotometricAngles. Otherwise, emission is fetched from EmissionAngle(). This is an optional parameter that defaults to true, because local emission will give more accurate results. |
Reimplemented in Isis::CSMCamera.
References Isis::DEG2RAD, Isis::Angle::degrees(), Isis::Camera::DetectorResolution(), Isis::Sensor::EmissionAngle(), Isis::HALFPI, Isis::Sensor::HasSurfaceIntersection(), Isis::Camera::LocalPhotometricAngles(), and Isis::Null.
Referenced by Isis::Camera::ObliqueLineResolution(), and Isis::Camera::ObliqueSampleResolution().
|
virtualinherited |
Returns the oblique line resolution at the current position in meters.
This provides a more accurate estimate of the line resolution at oblique angles.
Reimplemented in Isis::CSMCamera.
References Isis::CameraDetectorMap::LineScaleFactor(), and Isis::Camera::ObliqueDetectorResolution().
Referenced by Isis::CameraStatistics::addStats(), and Isis::Camera::ObliquePixelResolution().
|
virtualinherited |
Returns the oblique pixel resolution at the current position in meters/pixel.
This provides a more accurate estimate of the pixel resolution at oblique angles.
References Isis::Null, Isis::Camera::ObliqueLineResolution(), and Isis::Camera::ObliqueSampleResolution().
Referenced by Isis::CameraStatistics::addStats().
|
virtualinherited |
Returns the oblique sample resolution at the current position in m.
This gives a more accurate estimate of the sample resolution at oblique angles.
Reimplemented in Isis::CSMCamera.
References Isis::Camera::ObliqueDetectorResolution(), and Isis::CameraDetectorMap::SampleScaleFactor().
Referenced by Isis::CameraStatistics::addStats(), and Isis::Camera::ObliquePixelResolution().
|
inherited |
Return the off nadir angle in degrees.
References Isis::Sensor::EmissionAngle(), Isis::Spice::instrumentPosition(), and Isis::RAD2DEG.
|
inherited |
Returns the number of lines in the parent alphacube.
References Isis::AlphaCube::AlphaLines(), and Isis::Camera::p_alphaCube.
Referenced by Isis::ApolloMetricCamera::ApolloMetricCamera(), Isis::CrismCamera::CrismCamera(), Isis::DawnFcCamera::DawnFcCamera(), Isis::VimsGroundMap::Init(), Isis::VimsSkyMap::Init(), Isis::LroWideAngleCamera::LroWideAngleCamera(), Isis::MarciCamera::MarciCamera(), Isis::MiniRF::MiniRF(), Isis::VimsGroundMap::SetFocalPlane(), Isis::VimsSkyMap::SetFocalPlane(), Isis::VimsGroundMap::SetGround(), Isis::VimsSkyMap::SetSky(), Isis::ThemisVisCamera::ThemisVisCamera(), Isis::PushFrameCameraDetectorMap::TotalFramelets(), and Isis::VimsGroundMap::VimsGroundMap().
|
inherited |
Returns the number of samples in the parent alphacube.
References Isis::AlphaCube::AlphaSamples(), and Isis::Camera::p_alphaCube.
Referenced by Isis::ApolloMetricCamera::ApolloMetricCamera(), Isis::DawnFcCamera::DawnFcCamera(), Isis::LineScanCameraGroundMap::FindFocalPlane(), Isis::LineScanCameraGroundMap::FindSpacecraftDistance(), Isis::VimsGroundMap::Init(), Isis::VimsSkyMap::Init(), Isis::VimsGroundMap::SetFocalPlane(), Isis::VimsSkyMap::SetFocalPlane(), Isis::VimsGroundMap::SetGround(), Isis::VimsSkyMap::SetSky(), and Isis::VimsGroundMap::VimsGroundMap().
|
virtualinherited |
Returns the phase angle in degrees.
This does not use the surface model.
Reimplemented in Isis::CSMCamera.
References Isis::Spice::instrumentBodyFixedPosition(), Isis::Spice::m_uB, and Isis::RAD2DEG.
Referenced by Isis::CameraStatistics::addStats(), and Isis::PhotometricFunction::compute().
|
virtualinherited |
Returns the pixel ifov offsets from center of pixel, which defaults to the (pixel pitch * summing mode ) / 2.
If an instrument has a non-square ifov, it must implement this method to return the offsets from the center of the pixel.
Reimplemented from Isis::Sensor.
Reimplemented in Isis::CSMCamera, Isis::VimsCamera, and Isis::HayabusaNirsCamera.
References Isis::Camera::DetectorMap(), and Isis::Camera::PixelPitch().
|
inherited |
Returns the pixel pitch.
Referenced by Isis::IsisBundleObservation::computeImagePartials(), Isis::IsisBundleObservation::computePoint3DPartials(), Isis::IsisBundleObservation::computeRHSPartials(), Isis::IsisBundleObservation::computeTargetPartials(), Isis::CrismCamera::CrismCamera(), Isis::IdealCamera::IdealCamera(), Isis::Camera::LoadCache(), Isis::MiniRF::MiniRF(), Isis::MocWideAngleCamera::MocWideAngleCamera(), Isis::NewHorizonsMvicFrameCameraDistortionMap::NewHorizonsMvicFrameCameraDistortionMap(), Isis::NewHorizonsMvicTdiCameraDistortionMap::NewHorizonsMvicTdiCameraDistortionMap(), Isis::OsirisRexDistortionMap::OsirisRexDistortionMap(), Isis::Camera::PixelIfovOffsets(), Isis::HayabusaNirsCamera::PixelIfovOffsets(), Isis::ReseauDistortionMap::ReseauDistortionMap(), Isis::KaguyaMiCameraDistortionMap::SetDistortion(), Isis::JunoDistortionMap::SetDistortion(), Isis::MarciDistortionMap::SetFocalPlane(), Isis::JunoDistortionMap::SetFocalPlane(), Isis::BundleMeasure::setSigma(), Isis::MarciDistortionMap::SetUndistortedFocalPlane(), Isis::CameraDistortionMap::SetUndistortedFocalPlane(), and Isis::Hyb2OncDistortionMap::SetUndistortedFocalPlane().
|
virtualinherited |
Returns the pixel resolution at the current position in meters/pixel.
References Isis::Camera::LineResolution(), Isis::Null, and Isis::Camera::SampleResolution().
Referenced by Isis::CameraStatistics::addStats(), Isis::InterestOperator::InterestByMeasure(), Isis::Camera::LoadCache(), Isis::ControlNetValidMeasure::MetersFromEdge(), Isis::MiniRF::MiniRF(), Isis::Camera::resolution(), Isis::UniversalGroundMap::Resolution(), and Isis::ControlNetValidMeasure::ValidStandardOptions().
|
inherited |
Computes the RaDec range.
| minra | Minimum right ascension value |
| maxra | Maximum right ascension value |
| mindec | Minimum declination value |
| maxdec | Maximum declination value |
References Isis::Camera::Band(), Isis::Sensor::Declination(), Isis::Camera::IsBandIndependent(), Isis::Camera::Line(), Isis::Camera::p_pointComputed, Isis::Sensor::RightAscension(), Isis::Camera::Sample(), Isis::Camera::SetBand(), Isis::Camera::SetImage(), and Isis::Camera::SetRightAscensionDeclination().
|
inherited |
Returns the RaDec resolution.
References Isis::Camera::Band(), Isis::Sensor::Declination(), Isis::Camera::Line(), Isis::Camera::p_pointComputed, Isis::Sensor::RightAscension(), Isis::Camera::Sample(), Isis::Camera::SetBand(), and Isis::Camera::SetImage().
Referenced by Isis::Camera::CelestialNorthClockAngle().
|
inherited |
Returns the radii of the body in km.
The radii are obtained from the appropriate SPICE kernel for the body specified by TargetName in the Instrument group of the labels.
| r[] | Radii of the target in kilometers |
References Isis::Spice::m_target, and Isis::Target::radii().
Referenced by Isis::Camera::BasicMapping(), Isis::Camera::GroundRange(), Isis::VimsGroundMap::Init(), Isis::MiniRF::MiniRF(), Isis::RadarGroundMap::SetFocalPlane(), Isis::CSMCamera::setTarget(), Isis::Spice::subSolarPoint(), and Isis::Spice::subSpacecraftPoint().
|
protectedinherited |
References Isis::PvlObject::findKeyword(), Isis::PvlObject::hasKeyword(), Isis::IException::print(), Isis::Spice::SpiceByteCodeType, Isis::Spice::SpiceDoubleType, Isis::Spice::SpiceIntType, Isis::Spice::SpiceStringType, Isis::toDouble(), and Isis::toInt().
Referenced by Isis::Spice::getStoredResult(), and Isis::Spice::readValue().
|
protectedinherited |
This should be used for reading ALL text naif kernel values.
This will read it from Naif if we're using naif/not attached kernels. If we have attached kernels and a NaifKeywords label object we will grab it from there instead. This allows us to not furnish kernels after spiceinit.
| key | The naif keyword,value name |
| type | The naif value's primitive type |
| index | The index into the naif keyword array to read |
References _FILEINFO_, Isis::NaifStatus::CheckErrors(), Isis::IException::Io, Isis::Spice::readStoredValue(), Isis::Spice::SpiceDoubleType, Isis::Spice::SpiceIntType, Isis::Spice::SpiceStringType, Isis::Spice::storeValue(), and Isis::IException::Unknown.
Referenced by Isis::Spice::getDouble(), Isis::Spice::getInteger(), Isis::Spice::getString(), and Isis::IdealCamera::IdealCamera().
|
inherited |
Returns the reference band.
Referenced by Isis::ThemisVisCamera::BandEphemerisTimeOffset(), and Isis::ThemisIrCamera::SetBand().
|
virtualinherited |
Returns the resolution of the camera.
Reimplemented from Isis::Sensor.
References Isis::Camera::PixelResolution().
|
virtualinherited |
Returns the right ascension angle (sky longitude).
Reimplemented in Isis::CSMCamera.
References Isis::Sensor::m_newLookB.
Referenced by Isis::Camera::CelestialNorthClockAngle(), Isis::VimsSkyMap::Init(), Isis::Camera::RaDecRange(), and Isis::Camera::RaDecResolution().
|
inherited |
Analogous to the above Ground Range method.
Computes Range on the ring plane
| minRingRadius | The minimum ring radius |
| maxRingRadius | The maximum ring radius |
| minRingLongitude | The minimum ring longitude |
| maxRingLongitude | The maximum ring longitude |
| pvl | The pvl file used for ring range calculations |
References Isis::PvlObject::findGroup(), Isis::PvlContainer::hasKeyword(), and Isis::PvlObject::Traverse.
|
virtualinherited |
Returns the current sample number.
References Isis::Camera::p_childSample.
Referenced by Isis::Camera::CelestialNorthClockAngle(), Isis::LidarControlPoint::ComputeResiduals(), Isis::ControlPoint::ComputeResiduals_Millimeters(), Isis::CsmBundleObservation::computeRHSPartials(), Isis::ControlPointEditWidget::createControlPoint(), Isis::QnetTool::createFixedPoint(), Isis::ProjectionFactory::CreateForCube(), Isis::QnetTool::createPoint(), Isis::InterestOperator::FindCnetRef(), Isis::Camera::GetLocalNormal(), Isis::IsisSensor::getState(), Isis::Camera::InCube(), Isis::Chip::Load(), Isis::CSMCamera::parentSample(), Isis::Camera::RaDecRange(), Isis::Camera::RaDecResolution(), and Isis::UniversalGroundMap::Sample().
|
virtualinherited |
Returns the sample resolution at the current position in meters.
Reimplemented in Isis::CSMCamera.
References Isis::Camera::DetectorResolution(), and Isis::CameraDetectorMap::SampleScaleFactor().
Referenced by Isis::CameraStatistics::addStats(), and Isis::Camera::PixelResolution().
|
inherited |
Returns the number of samples in the image.
Referenced by Isis::ProjectionFactory::CreateForCube(), Isis::Camera::InCube(), Isis::MiniRF::MiniRF(), Isis::NewHorizonsMvicFrameCameraDistortionMap::NewHorizonsMvicFrameCameraDistortionMap(), Isis::NewHorizonsMvicTdiCameraDistortionMap::NewHorizonsMvicTdiCameraDistortionMap(), Isis::ProjectionFactory::RingsCreateForCube(), and Isis::MocWideAngleDetectorMap::SetParent().
|
virtualinherited |
Virtual method that sets the band number.
| band | Band Number |
Reimplemented in Isis::LroWideAngleCamera, Isis::MarciCamera, Isis::ThemisIrCamera, Isis::ThemisVisCamera, Isis::CrismCamera, Isis::NewHorizonsLeisaCamera, and Isis::NewHorizonsMvicFrameCamera.
Referenced by Isis::PhotometricFunction::compute(), Isis::ProjectionFactory::CreateForCube(), Isis::IsisSensor::getState(), Isis::Camera::LoadCache(), Isis::Camera::RaDecRange(), Isis::Camera::RaDecResolution(), Isis::ProjectionFactory::RingsCreateForCube(), Isis::UniversalGroundMap::SetBand(), Isis::LroWideAngleCamera::SetBand(), Isis::MarciCamera::SetBand(), Isis::ThemisVisCamera::SetBand(), Isis::NewHorizonsLeisaCamera::SetBand(), Isis::NewHorizonsMvicFrameCamera::SetBand(), Isis::Camera::StartEndEphemerisTimes(), Isis::CubeViewport::viewGray(), and Isis::CubeViewport::viewRGB().
|
inherited |
Sets the Detector Map.
This object will take ownership of the detector map pointer.
| *map | Pointer to a CameraDetectorMap object |
Referenced by Isis::CameraDetectorMap::CameraDetectorMap().
|
inherited |
Sets the Distortion Map.
This object will take ownership of the distortion map pointer.
| *map | Pointer to a CameraDistortionMap object |
Referenced by Isis::CameraDistortionMap::CameraDistortionMap(), and Isis::TgoCassisCamera::TgoCassisCamera().
|
protectedinherited |
Reads the focal length from the instrument kernel.
References Isis::Spice::getDouble(), Isis::Spice::naifIkCode(), Isis::Camera::SetFocalLength(), and Isis::toString().
Referenced by Isis::ApolloMetricCamera::ApolloMetricCamera(), Isis::ApolloPanoramicCamera::ApolloPanoramicCamera(), Isis::Chandrayaan1M3Camera::Chandrayaan1M3Camera(), Isis::ClipperNacRollingShutterCamera::ClipperNacRollingShutterCamera(), Isis::ClipperPushBroomCamera::ClipperPushBroomCamera(), Isis::ClipperWacFcCamera::ClipperWacFcCamera(), Isis::CrismCamera::CrismCamera(), Isis::CTXCamera::CTXCamera(), Isis::DawnFcCamera::DawnFcCamera(), Isis::DawnVirCamera::DawnVirCamera(), Isis::HayabusaAmicaCamera::HayabusaAmicaCamera(), Isis::HayabusaNirsCamera::HayabusaNirsCamera(), Isis::HiresCamera::HiresCamera(), Isis::HiriseCamera::HiriseCamera(), Isis::HrscCamera::HrscCamera(), Isis::Hyb2OncCamera::Hyb2OncCamera(), Isis::IdealCamera::IdealCamera(), Isis::IssNACamera::IssNACamera(), Isis::IssWACamera::IssWACamera(), Isis::JunoCamera::JunoCamera(), Isis::KaguyaMiCamera::KaguyaMiCamera(), Isis::KaguyaTcCamera::KaguyaTcCamera(), Isis::LoHighCamera::LoHighCamera(), Isis::LoMediumCamera::LoMediumCamera(), Isis::LroNarrowAngleCamera::LroNarrowAngleCamera(), Isis::LroWideAngleCamera::LroWideAngleCamera(), Isis::LwirCamera::LwirCamera(), Isis::MarciCamera::MarciCamera(), Isis::Mariner10Camera::Mariner10Camera(), Isis::MdisCamera::MdisCamera(), Isis::MexHrscSrcCamera::MexHrscSrcCamera(), Isis::MiniRF::MiniRF(), Isis::MocNarrowAngleCamera::MocNarrowAngleCamera(), Isis::MocWideAngleCamera::MocWideAngleCamera(), Isis::MsiCamera::MsiCamera(), Isis::NewHorizonsLeisaCamera::NewHorizonsLeisaCamera(), Isis::NewHorizonsLorriCamera::NewHorizonsLorriCamera(), Isis::NewHorizonsMvicFrameCamera::NewHorizonsMvicFrameCamera(), Isis::NewHorizonsMvicTdiCamera::NewHorizonsMvicTdiCamera(), Isis::NirCamera::NirCamera(), Isis::OsirisRexOcamsCamera::OsirisRexOcamsCamera(), Isis::RosettaOsirisCamera::RosettaOsirisCamera(), Isis::RosettaVirtisCamera::RosettaVirtisCamera(), Isis::LroWideAngleCamera::SetBand(), Isis::Camera::SetFocalLength(), Isis::SsiCamera::SsiCamera(), Isis::TgoCassisCamera::TgoCassisCamera(), Isis::ThemisIrCamera::ThemisIrCamera(), Isis::ThemisVisCamera::ThemisVisCamera(), Isis::UvvisCamera::UvvisCamera(), Isis::VikingCamera::VikingCamera(), Isis::VimsCamera::VimsCamera(), and Isis::VoyagerCamera::VoyagerCamera().
|
protectedinherited |
Sets the focal length.
| v | Focal Length |
Referenced by Isis::RadarSlantRangeMap::SetFocalPlane(), and Isis::RadarGroundMap::SetGround().
|
inherited |
Sets the Focal Plane Map.
This object will take ownership of the focal plane map pointer.
| *map | Pointer to a CameraFocalPlaneMap object |
Referenced by Isis::CameraFocalPlaneMap::CameraFocalPlaneMap().
|
protectedinherited |
This method sets the best geometric tiling size for projecting from this camera model.
This is used by cam2map/ProcessRubberSheet. When cubes are projected, an attempt is made to use linear equations to take large, square chunks of data at a time to cull the amount of SetUniversalGround(...) calls necessary to project a cube. If the chunk of data fails to be linear, then it will be split up into 4 corners and each of the new chunks (corners) are reconsidered up until endSize is reached - the endsize size will be considered, it is inclusive. The startSize must be a power of 2 greater than 2, and the endSize must be a power of 2 equal to or less than the start size but greater than 2. If both the startSize and endSize are set to 2 then no geometric tiling will be enabled.
| startSize | The tile size to start with; default 128 |
| endSize | The tile size to give up at; default 8 |
References _FILEINFO_, and Isis::IException::Programmer.
Referenced by Isis::Camera::Camera(), Isis::LroWideAngleCamera::LroWideAngleCamera(), and Isis::MarciCamera::MarciCamera().
|
virtualinherited |
Sets the lat/lon/radius values to get the sample/line values.
| surfacePt | The point used for calculation |
Reimplemented in Isis::CSMCamera.
References Isis::ShapeModel::clearSurfacePoint(), Isis::CameraGroundMap::SetGround(), Isis::Target::shape(), Isis::Spice::target(), and Isis::SurfacePoint::Valid().
|
inherited |
This overloaded method has the opposite function as SetLookDirection.
Instead of computing a point on the target, a point is set and the look direction is computed. Other methods such as lat/lon, phase, incidence, etc. can be used if this method returns a true.
| backCheck | If true this method will check the lat/lon point to see if it falls on the backside of the target (or beyond the horizon). If false this test will not occur. Defaults to true. |
References Isis::Spice::bodyRotation(), Isis::ShapeModel::clearSurfacePoint(), Isis::Spice::instrumentPosition(), Isis::ShapeModel::intersectSurface(), Isis::Target::shape(), and Isis::Spice::target().
Sets the lat/lon values to get the sample/line values.
Reimplemented in Isis::CSMCamera.
References Isis::ShapeModel::clearSurfacePoint(), Isis::Angle::Degrees, Isis::Angle::degrees(), Isis::Distance::isValid(), Isis::Distance::Kilometers, Isis::Sensor::LocalRadius(), Isis::ShapeModel::name(), Isis::Camera::SetGround(), Isis::Target::shape(), and Isis::Spice::target().
Referenced by Isis::LidarControlPoint::ComputeResiduals(), Isis::ControlPoint::ComputeResiduals_Millimeters(), Isis::CsmBundleObservation::computeRHSPartials(), Isis::IsisSensor::getState(), Isis::UniversalGroundMap::SetGround(), Isis::Camera::SetGround(), and Isis::UniversalGroundMap::SetUnboundGround().
|
inherited |
Sets the Ground Map.
This object will take ownership of the ground map pointer.
| *map | Pointer to a CameraGroundMap object |
Referenced by Isis::CameraGroundMap::CameraGroundMap().
|
virtualinherited |
Sets the sample/line values of the image to get the lat/lon values.
| sample | Sample coordinate of the cube. |
| line | Line coordinate of the cube. |
Reimplemented in Isis::CSMCamera.
References Isis::AlphaCube::AlphaLine(), Isis::AlphaCube::AlphaSample(), Isis::ShapeModel::clearSurfacePoint(), Isis::CameraDetectorMap::DetectorLine(), Isis::CameraDetectorMap::DetectorSample(), Isis::CameraFocalPlaneMap::FocalPlaneX(), Isis::CameraFocalPlaneMap::FocalPlaneY(), Isis::Projection::IsSky(), Isis::Camera::p_alphaCube, Isis::Camera::p_childLine, Isis::Camera::p_childSample, Isis::Camera::p_pointComputed, Isis::CameraFocalPlaneMap::SetDetector(), Isis::CameraGroundMap::SetFocalPlane(), Isis::CameraDistortionMap::SetFocalPlane(), Isis::CameraDetectorMap::SetParent(), Isis::Target::shape(), Isis::Spice::target(), Isis::CameraDistortionMap::UndistortedFocalPlaneX(), Isis::CameraDistortionMap::UndistortedFocalPlaneY(), and Isis::CameraDistortionMap::UndistortedFocalPlaneZ().
Referenced by Isis::CameraStatistics::addStats(), Isis::Camera::CelestialNorthClockAngle(), Isis::PhotometricFunction::compute(), Isis::ControlPoint::ComputeApriori(), Isis::ControlPoint::ComputeResiduals(), Isis::ControlPoint::ComputeResiduals_Millimeters(), Isis::ProjectionFactory::CreateForCube(), Isis::ControlNetFilter::CubeDistanceFilter(), Isis::QnetCubeDistanceFilter::filter(), Isis::QnetPointDistanceFilter::filter(), Isis::InterestOperator::FindCnetRef(), Isis::Camera::GetLocalNormal(), Isis::IsisSensor::getState(), Isis::VimsGroundMap::Init(), Isis::VimsSkyMap::Init(), Isis::InterestOperator::InterestByMeasure(), Isis::Cube::latLonRange(), Isis::PixelFOV::latLonVertices(), Isis::Chip::Load(), Isis::Camera::LoadCache(), Isis::ControlNetValidMeasure::MetersFromEdge(), Isis::SunShadowTool::mouseButtonPress(), Isis::LatLonGridTool::paintViewport(), Isis::ControlNetFilter::PointDistanceFilter(), Isis::ControlNetFilter::PointLatLonFilter(), Isis::Camera::RaDecRange(), Isis::Camera::RaDecResolution(), Isis::ProjectionFactory::RingsCreateForCube(), Isis::CameraPointInfo::SetCenter(), Isis::VimsGroundMap::SetGround(), Isis::BundleMeasure::setImage(), Isis::CameraPointInfo::SetImage(), Isis::UniversalGroundMap::SetImage(), Isis::CameraPointInfo::SetLine(), Isis::CameraPointInfo::SetSample(), Isis::VimsSkyMap::SetSky(), Isis::Camera::StartEndEphemerisTimes(), Isis::ControlNetValidMeasure::ValidStandardOptions(), and Isis::VimsCamera::VimsCamera().
|
virtualinherited |
Sets the sample/line values of the image to get the lat/lon values with a time offset of deltaT.
Warning: The deltaT parameter was added specifically for pixel2map to use for the Dawn VIR camera. It is used to adjust the pointing to its location at specific times like the times at the beginning, middle, and end of exposure for a specific pixel, when the correct deltaT can be determined to achieve these results.
Do not use this verstion of SetImage with a deltaT unless you understand exactly what this does.
| sample | Sample coordinate of the cube. |
| line | Line coordinate of the cube. |
| deltaT | seconds from the center exposure time |
References Isis::AlphaCube::AlphaLine(), Isis::AlphaCube::AlphaSample(), Isis::ShapeModel::clearSurfacePoint(), Isis::CameraDetectorMap::DetectorLine(), Isis::CameraDetectorMap::DetectorSample(), Isis::CameraFocalPlaneMap::FocalPlaneX(), Isis::CameraFocalPlaneMap::FocalPlaneY(), Isis::Projection::IsSky(), Isis::Camera::p_alphaCube, Isis::Camera::p_childLine, Isis::Camera::p_childSample, Isis::Camera::p_pointComputed, Isis::CameraFocalPlaneMap::SetDetector(), Isis::CameraGroundMap::SetFocalPlane(), Isis::CameraDistortionMap::SetFocalPlane(), Isis::CameraDetectorMap::SetParent(), Isis::Target::shape(), Isis::Spice::target(), Isis::CameraDistortionMap::UndistortedFocalPlaneX(), Isis::CameraDistortionMap::UndistortedFocalPlaneY(), and Isis::CameraDistortionMap::UndistortedFocalPlaneZ().
|
inherited |
Sets the look direction of the spacecraft.
This routine will then attempt to intersect the look direction with the target. If successful you can utilize the methods which return the lat/lon, phase, incidence, etc. This routine returns false if the look direction does not intersect the target.
| v[] | A look vector in camera coordinates. For example, (0,0,1) is usually the look direction out of the boresight of a camera. |
References Isis::Spice::bodyRotation(), Isis::Spice::instrumentPosition(), Isis::Spice::instrumentRotation(), Isis::ShapeModel::intersectSurface(), Isis::SpiceRotation::J2000Vector(), Isis::Sensor::m_lookB, Isis::Sensor::m_newLookB, Isis::SpiceRotation::ReferenceVector(), Isis::ShapeModel::setHasIntersection(), Isis::Target::shape(), and Isis::Spice::target().
Referenced by Isis::CameraGroundMap::SetFocalPlane(), Isis::CameraSkyMap::SetFocalPlane(), Isis::VimsGroundMap::SetFocalPlane(), Isis::VimsSkyMap::SetFocalPlane(), and Isis::Sensor::SetRightAscensionDeclination().
|
protectedinherited |
Reads the Pixel Pitch from the instrument kernel.
References Isis::Spice::getDouble(), Isis::Spice::naifIkCode(), Isis::Camera::SetPixelPitch(), and Isis::toString().
Referenced by Isis::ApolloMetricCamera::ApolloMetricCamera(), Isis::ApolloPanoramicCamera::ApolloPanoramicCamera(), Isis::Chandrayaan1M3Camera::Chandrayaan1M3Camera(), Isis::ClipperNacRollingShutterCamera::ClipperNacRollingShutterCamera(), Isis::ClipperPushBroomCamera::ClipperPushBroomCamera(), Isis::ClipperWacFcCamera::ClipperWacFcCamera(), Isis::CrismCamera::CrismCamera(), Isis::CTXCamera::CTXCamera(), Isis::DawnFcCamera::DawnFcCamera(), Isis::DawnVirCamera::DawnVirCamera(), Isis::HayabusaAmicaCamera::HayabusaAmicaCamera(), Isis::HayabusaNirsCamera::HayabusaNirsCamera(), Isis::HiresCamera::HiresCamera(), Isis::HiriseCamera::HiriseCamera(), Isis::HrscCamera::HrscCamera(), Isis::Hyb2OncCamera::Hyb2OncCamera(), Isis::IdealCamera::IdealCamera(), Isis::IssNACamera::IssNACamera(), Isis::IssWACamera::IssWACamera(), Isis::JunoCamera::JunoCamera(), Isis::KaguyaMiCamera::KaguyaMiCamera(), Isis::KaguyaTcCamera::KaguyaTcCamera(), Isis::LoHighCamera::LoHighCamera(), Isis::LoMediumCamera::LoMediumCamera(), Isis::LroNarrowAngleCamera::LroNarrowAngleCamera(), Isis::LroWideAngleCamera::LroWideAngleCamera(), Isis::LwirCamera::LwirCamera(), Isis::MarciCamera::MarciCamera(), Isis::Mariner10Camera::Mariner10Camera(), Isis::MdisCamera::MdisCamera(), Isis::MexHrscSrcCamera::MexHrscSrcCamera(), Isis::MiniRF::MiniRF(), Isis::MocNarrowAngleCamera::MocNarrowAngleCamera(), Isis::MocWideAngleCamera::MocWideAngleCamera(), Isis::MsiCamera::MsiCamera(), Isis::NewHorizonsLeisaCamera::NewHorizonsLeisaCamera(), Isis::NewHorizonsLorriCamera::NewHorizonsLorriCamera(), Isis::NewHorizonsMvicFrameCamera::NewHorizonsMvicFrameCamera(), Isis::NewHorizonsMvicTdiCamera::NewHorizonsMvicTdiCamera(), Isis::NirCamera::NirCamera(), Isis::OsirisRexOcamsCamera::OsirisRexOcamsCamera(), Isis::RosettaOsirisCamera::RosettaOsirisCamera(), Isis::RosettaVirtisCamera::RosettaVirtisCamera(), Isis::Camera::SetPixelPitch(), Isis::SsiCamera::SsiCamera(), Isis::TgoCassisCamera::TgoCassisCamera(), Isis::ThemisIrCamera::ThemisIrCamera(), Isis::ThemisVisCamera::ThemisVisCamera(), Isis::UvvisCamera::UvvisCamera(), Isis::VikingCamera::VikingCamera(), Isis::VimsCamera::VimsCamera(), and Isis::VoyagerCamera::VoyagerCamera().
|
protectedinherited |
Sets the pixel pitch.
| v | Pixel Pitch |
|
inherited |
Sets the right ascension declination.
| ra | Right ascension value |
| dec | Declination value |
References Isis::AlphaCube::BetaLine(), Isis::AlphaCube::BetaSample(), Isis::CameraFocalPlaneMap::DetectorLine(), Isis::CameraFocalPlaneMap::DetectorSample(), Isis::CameraDistortionMap::FocalPlaneX(), Isis::CameraSkyMap::FocalPlaneX(), Isis::CameraDistortionMap::FocalPlaneY(), Isis::CameraSkyMap::FocalPlaneY(), Isis::Projection::IsSky(), Isis::Camera::p_alphaCube, Isis::Camera::p_childLine, Isis::Camera::p_childSample, Isis::Camera::p_pointComputed, Isis::CameraDetectorMap::ParentLine(), Isis::CameraDetectorMap::ParentSample(), Isis::CameraDetectorMap::SetDetector(), Isis::CameraFocalPlaneMap::SetFocalPlane(), Isis::Projection::SetGround(), Isis::CameraSkyMap::SetSky(), Isis::CameraDistortionMap::SetUndistortedFocalPlane(), Isis::Projection::SetUniversalGround(), Isis::Spice::target(), Isis::Sensor::UniversalLatitude(), Isis::Sensor::UniversalLongitude(), Isis::Projection::WorldX(), and Isis::Projection::WorldY().
Referenced by Isis::Camera::CelestialNorthClockAngle(), and Isis::Camera::RaDecRange().
|
inherited |
Sets the Sky Map.
This object will take ownership of the sky map pointer.
| *map | Pointer to a CameraSkyMap object |
Referenced by Isis::CameraSkyMap::CameraSkyMap().
|
virtualinherited |
By setting the time you essential set the position of the spacecraft and body as indicated in the class Spice.
However, after this is invoked there will be no intersection point until SetLookDirection or SetUniversalGround is invoked. (Read NAIF documentation for a detailed description of ephemeris time.)
| time | Ephemeris time. |
Reimplemented from Isis::Spice.
References Isis::ShapeModel::clearSurfacePoint(), Isis::Spice::setTime(), Isis::Target::shape(), Isis::Spice::target(), and Isis::Spice::time().
Referenced by Isis::ApolloMetricCamera::ApolloMetricCamera(), Isis::ApolloPanoramicCamera::ApolloPanoramicCamera(), Isis::ClipperNacRollingShutterCamera::ClipperNacRollingShutterCamera(), Isis::ClipperPushBroomCamera::ClipperPushBroomCamera(), Isis::ClipperWacFcCamera::ClipperWacFcCamera(), Isis::CrismCamera::CrismCamera(), Isis::DawnFcCamera::DawnFcCamera(), Isis::DawnVirCamera::DawnVirCamera(), Isis::HayabusaAmicaCamera::HayabusaAmicaCamera(), Isis::HayabusaNirsCamera::HayabusaNirsCamera(), Isis::HiresCamera::HiresCamera(), Isis::Hyb2OncCamera::Hyb2OncCamera(), Isis::IdealCamera::IdealCamera(), Isis::VimsGroundMap::Init(), Isis::VimsSkyMap::Init(), Isis::IssNACamera::IssNACamera(), Isis::IssWACamera::IssWACamera(), Isis::JunoCamera::JunoCamera(), Isis::KaguyaMiCamera::KaguyaMiCamera(), Isis::KaguyaTcCamera::KaguyaTcCamera(), Isis::Camera::LoadCache(), Isis::LoHighCamera::LoHighCamera(), Isis::LoMediumCamera::LoMediumCamera(), Isis::LroNarrowAngleCamera::LroNarrowAngleCamera(), Isis::LwirCamera::LwirCamera(), Isis::Mariner10Camera::Mariner10Camera(), Isis::MdisCamera::MdisCamera(), Isis::MexHrscSrcCamera::MexHrscSrcCamera(), Isis::MiniRF::MiniRF(), Isis::MsiCamera::MsiCamera(), Isis::NewHorizonsLorriCamera::NewHorizonsLorriCamera(), Isis::NirCamera::NirCamera(), Isis::OsirisRexOcamsCamera::OsirisRexOcamsCamera(), Isis::RosettaOsirisCamera::RosettaOsirisCamera(), Isis::RosettaVirtisCamera::RosettaVirtisCamera(), Isis::ThemisVisCamera::SetBand(), Isis::NewHorizonsMvicFrameCamera::SetBand(), Isis::VimsGroundMap::SetFocalPlane(), Isis::VimsSkyMap::SetFocalPlane(), Isis::PushFrameCameraDetectorMap::SetFramelet(), Isis::ApolloPanoramicDetectorMap::SetParent(), Isis::RadarPulseMap::SetParent(), Isis::CameraDetectorMap::SetParent(), Isis::LineScanCameraDetectorMap::SetParent(), Isis::RollingShutterCameraDetectorMap::SetParent(), Isis::VariableLineScanCameraDetectorMap::SetParent(), Isis::SsiCamera::SsiCamera(), Isis::TgoCassisCamera::TgoCassisCamera(), Isis::UvvisCamera::UvvisCamera(), Isis::VikingCamera::VikingCamera(), and Isis::VoyagerCamera::VoyagerCamera().
|
virtualinherited |
Sets the lat/lon values to get the sample/line values.
Reimplemented in Isis::CSMCamera.
References Isis::ShapeModel::clearSurfacePoint(), Isis::Angle::Degrees, Isis::CameraGroundMap::SetGround(), Isis::Target::shape(), and Isis::Spice::target().
Referenced by Isis::ControlPointEditWidget::createControlPoint(), Isis::QnetTool::createFixedPoint(), Isis::ProjectionFactory::CreateForCube(), Isis::QnetTool::createPoint(), Isis::InterestOperator::FindCnetRef(), Isis::Chip::Load(), Isis::CameraPointInfo::SetGround(), and Isis::UniversalGroundMap::SetUniversalGround().
|
inherited |
This is the opposite routine for SetLookDirection.
Instead of computing a point on the target, a point is set and the look direction is computed. Other methods such as lat/lon, phase, incidence, etc. can be used if this method returns a true.
| latitude | Planetocentric latitude. |
| longitude | Positive east longitude. |
| backCheck | If true this method will check the lat/lon point to see if it falls on the backside of the target (or beyond the horizon). If false this test will not occur. Defaults to true. |
References Isis::Spice::bodyRotation(), Isis::ShapeModel::clearSurfacePoint(), Isis::Angle::Degrees, Isis::Spice::instrumentPosition(), Isis::ShapeModel::intersectSurface(), Isis::Target::shape(), and Isis::Spice::target().
|
virtualinherited |
Sets the lat/lon/radius values to get the sample/line values.
| latitude | Latitude coordinate of the cube |
| longitude | Longitude coordinate of the cube |
| radius | Radius coordinate of the cube |
Reimplemented in Isis::CSMCamera.
References Isis::ShapeModel::clearSurfacePoint(), Isis::Angle::Degrees, Isis::Distance::Meters, Isis::CameraGroundMap::SetGround(), Isis::Target::shape(), and Isis::Spice::target().
|
inherited |
This overloaded method has the opposite function as SetLookDirection.
Instead of computing a point on the target, a point is set and the look direction is computed. Other methods such as lat/lon, phase, incidence, etc. can be used if this method returns a true.
| latitude | Planetocentric latitude in degrees. |
| longitude | Positive east longitude in degrees. |
| radius | Radius in meters. |
| backCheck | If true this method will check the lat/lon point to see if it falls on the backside of the target (or beyond the horizon). If false this test will not occur. Defaults to true. |
References Isis::Spice::bodyRotation(), Isis::ShapeModel::clearSurfacePoint(), Isis::Angle::Degrees, Isis::Spice::instrumentPosition(), Isis::ShapeModel::intersectSurface(), Isis::Distance::Meters, Isis::Target::shape(), and Isis::Spice::target().
|
inline |
Returns a pointer to the LineScanCameraSkyMap object.
References Isis::Camera::SkyMap().
|
virtualinherited |
Return the distance between the spacecraft and surface point in kmv.
Reimplemented in Isis::CSMCamera.
References Isis::SurfacePoint::GetX(), Isis::SurfacePoint::GetY(), Isis::SurfacePoint::GetZ(), Isis::Spice::instrumentBodyFixedPosition(), Isis::Displacement::kilometers(), Isis::Target::shape(), Isis::ShapeModel::surfaceIntersection(), and Isis::Spice::target().
Referenced by Isis::LineScanCameraGroundMap::FindSpacecraftDistance().
|
inherited |
Calculates the slope at the current point by computing the angle between the local surface normal and the ellipsoid surface normal.
If there is a failure during the process, such as there not being an intersection, then success will be false and slope will not be modified.
| [out] | slope | The slope angle in degrees |
| [out] | success | If the slope was successfully calculated |
References Isis::ShapeModel::calculateSurfaceNormal(), Isis::Camera::GetLocalNormal(), Isis::ShapeModel::hasIntersection(), Isis::ShapeModel::hasNormal(), Isis::ShapeModel::normal(), Isis::RAD2DEG, Isis::Target::shape(), and Isis::Spice::target().
|
virtualinherited |
Returns the distance between the sun and surface point in AU.
Reimplemented in Isis::CSMCamera.
References Isis::SurfacePoint::GetX(), Isis::SurfacePoint::GetY(), Isis::SurfacePoint::GetZ(), Isis::Displacement::kilometers(), Isis::Target::shape(), Isis::Spice::sunPosition(), Isis::ShapeModel::surfaceIntersection(), and Isis::Spice::target().
|
virtualinherited |
Returns the solar longitude.
References Isis::Spice::computeSolarLongitude(), Isis::Spice::m_et, and Isis::Spice::m_solarLongitude.
Referenced by Isis::Cube::attachSpiceFromIsd().
|
inherited |
Returns the distance from the spacecraft to the subspacecraft point in km.
It uses the ellipsoid, not the shape model.
References Isis::Spice::instrumentPosition(), Isis::Distance::kilometers(), Isis::Sensor::LocalRadius(), and Isis::Spice::subSpacecraftPoint().
Referenced by Isis::CrismCamera::CrismCamera(), Isis::Camera::LoadCache(), and Isis::MiniRF::MiniRF().
|
inherited |
Return the Spacecraft Azimuth.
References Isis::Spice::subSpacecraftPoint().
|
virtualinherited |
This method returns the full spacecraft name.
Implements Isis::Sensor.
Reimplemented in Isis::IdealCamera.
References Isis::Camera::m_spacecraftNameLong.
Referenced by Isis::GuiCamera::GuiCamera().
|
virtualinherited |
This method returns the shortened spacecraft name.
Implements Isis::Sensor.
Reimplemented in Isis::IdealCamera.
References Isis::Camera::m_spacecraftNameShort.
Referenced by Isis::GuiCamera::GuiCamera().
|
inherited |
Sets the vector between the spacecraft and surface point in body-fixed.
| scSurfaceVector | The direction vector from the observer to the surface intersection. |
References Isis::Sensor::m_lookB.
|
virtualinherited |
Provides the center of motion body for SPK NAIF kernel.
This virtual method may need to be implemented in each camera model providing the NAIF integer code for the center of motion of the object identified by the SpkTargetId() code. This is typically the targeted body for a particular image observation, but may be unique depending upon the design of the SPK mission kernels.
This value can be easily determined by using the NAIF spacit application that sumarizes binary kernels on the SPK kernel used for a particular instrument on a spacecraft. spacit will additionally require a leap seconds kernel (LSK). For example, the output of the MESSENGER SPK camera supporting the MDIS camera below indicates it is Venus.
The SpkCenterId value is found in the "Center Body" entry (2). The center of motion is most likely the targeted body for the image and this is provided by the naifBodyCode() method (in the Spice class). If this is not consistently the case for a particular mission, then camera models will need to reimplement this method.
Reimplemented in Isis::CSMCamera, and Isis::IdealCamera.
References Isis::Spice::naifBodyCode().
|
pure virtualinherited |
Provides reference frame for instruments SPK NAIF kernel.
This pure virtual method must be implemented in each camera model providing the reference frame NAIF ID code found in the mission SPK kernel. This is typically J2000, but may be relative to other frames.
This value can be easily determined by using the NAIF spacit application that sumarizes binary kernels on the SPK kernel used for a particular instrument on a spacecraft. spacit will additionally require a leap seconds kernel (LSK). For example, the output of the MESSENGER SPK camera supporting the MDIS camera below indicates it is indeed the J2000 reference frame:
The SpkReferenceId value is found in the "Reference frame" entry (1).
Implemented in Isis::ApolloMetricCamera, Isis::ApolloPanoramicCamera, Isis::CSMCamera, Isis::IdealCamera, Isis::IssNACamera, Isis::IssWACamera, Isis::VimsCamera, Isis::Chandrayaan1M3Camera, Isis::HiresCamera, Isis::LwirCamera, Isis::NirCamera, Isis::UvvisCamera, Isis::ClipperNacRollingShutterCamera, Isis::ClipperPushBroomCamera, Isis::ClipperWacFcCamera, Isis::DawnFcCamera, Isis::DawnVirCamera, Isis::SsiCamera, Isis::HayabusaAmicaCamera, Isis::HayabusaNirsCamera, Isis::Hyb2OncCamera, Isis::JunoCamera, Isis::KaguyaMiCamera, Isis::KaguyaTcCamera, Isis::LoHighCamera, Isis::LoMediumCamera, Isis::LroNarrowAngleCamera, Isis::LroWideAngleCamera, Isis::MiniRF, Isis::Mariner10Camera, Isis::MdisCamera, Isis::HrscCamera, Isis::MexHrscSrcCamera, Isis::MocNarrowAngleCamera, Isis::MocWideAngleCamera, Isis::CrismCamera, Isis::CTXCamera, Isis::HiriseCamera, Isis::MarciCamera, Isis::MsiCamera, Isis::NewHorizonsLeisaCamera, Isis::NewHorizonsLorriCamera, Isis::NewHorizonsMvicFrameCamera, Isis::NewHorizonsMvicTdiCamera, Isis::ThemisIrCamera, Isis::ThemisVisCamera, Isis::OsirisRexOcamsCamera, Isis::RosettaOsirisCamera, Isis::RosettaVirtisCamera, Isis::TgoCassisCamera, Isis::VikingCamera, and Isis::VoyagerCamera.
|
virtualinherited |
Provides target code for instruments SPK NAIF kernel.
This virtual method may need to be implemented in each camera model providing the target NAIF ID code found in the mission SPK kernel. This is typically the spacecraft ID code.
This value can be easily determined by using the NAIF spacit application that sumarizes binary kernels on the SPK kernel used for a particular instrument on a spacecraft. spacit will additionally require a leap seconds kernel (LSK). For example, the output of the MESSENGER SPK camera supporting the MDIS camera below indicates it is indeed the MESSENGER spacecraft:
The SpkTargetId value is found in the "Target Body" entry (-236).
For most cases, this is the NAIF SPK code returned by the naifSpkCode() method (in the Spice class). Some instrument camera models may need to override this method if this is not case.
Reimplemented in Isis::ApolloMetricCamera, Isis::IdealCamera, Isis::JunoCamera, Isis::MiniRF, Isis::MdisCamera, Isis::TgoCassisCamera, Isis::VikingCamera, and Isis::VoyagerCamera.
References Isis::Spice::naifSpkCode().
|
inherited |
Calculates the start and end ephemeris times.
These times are found by looping through the bands and finding the ephemeris times for the upper left and bottom right pixels in the image. The start time (shutter open time) is the minimum value of those ephemeris times. The end time (shutter close time) is the maximum value of those ephemeris times. This method must be called before a call to the Spice::createCache() method. It is called in the LoadCache() method.
| iException::Programmer | - "Unable to find time range for the spice kernels." |
References _FILEINFO_, Isis::Camera::Bands(), Isis::AlphaCube::BetaLines(), Isis::AlphaCube::BetaSamples(), Isis::iTime::Et(), Isis::Camera::p_alphaCube, Isis::IException::Programmer, Isis::Camera::SetBand(), Isis::Camera::SetImage(), and Isis::Spice::time().
Referenced by Isis::Camera::LoadCache().
|
protectedinherited |
References Isis::EndianSwapper::Double(), Isis::Spice::SpiceByteCodeType, Isis::Spice::SpiceDoubleType, and Isis::Spice::storeValue().
Referenced by Isis::Spice::getClockTime().
|
protectedinherited |
References _FILEINFO_, Isis::PvlContainer::addKeyword(), Isis::PvlKeyword::addValue(), Isis::PvlObject::findKeyword(), Isis::PvlObject::hasKeyword(), Isis::PvlKeyword::size(), Isis::Spice::SpiceByteCodeType, Isis::Spice::SpiceDoubleType, Isis::Spice::SpiceIntType, Isis::Spice::SpiceStringType, Isis::toString(), and Isis::IException::Unknown.
Referenced by Isis::IdealCamera::IdealCamera(), Isis::Spice::readValue(), and Isis::Spice::storeResult().
|
virtualinherited |
Returns the sub-solar latitude/longitude in universal coordinates (0-360 positive east, ocentric)
| lat | Sub-solar latitude |
| lon | Sub-solar longitude |
| Isis::IException::Programmer | - "You must call SetTime first." |
Reimplemented in Isis::CSMCamera.
References _FILEINFO_, Isis::NaifStatus::CheckErrors(), Isis::Spice::m_et, Isis::Spice::m_uB, Isis::PI, Isis::IException::Programmer, Isis::Target::radii(), Isis::Spice::radii(), and Isis::Spice::target().
Referenced by Isis::Sensor::LocalSolarTime(), and Isis::Camera::SunAzimuth().
|
virtualinherited |
Returns the sub-spacecraft latitude/longitude in universal coordinates (0-360 positive east, ocentric)
| lat | Sub-spacecraft latitude |
| lon | Sub-spacecraft longitude |
| Isis::IException::Programmer | - "You must call SetTime first." |
Reimplemented in Isis::CSMCamera.
References _FILEINFO_, Isis::NaifStatus::CheckErrors(), Isis::SpicePosition::Coordinate(), Isis::Spice::m_et, Isis::PI, Isis::IException::Programmer, Isis::Target::radii(), Isis::Spice::radii(), Isis::SpiceRotation::ReferenceVector(), and Isis::Spice::target().
Referenced by Isis::Sensor::SpacecraftAltitude(), and Isis::Camera::SpacecraftAzimuth().
|
inherited |
Returns the Sun Azimuth.
References Isis::Spice::subSolarPoint().
Referenced by Isis::SunShadowTool::mouseButtonPress().
|
virtualinherited |
Accessor method for the sun position.
Reimplemented in Isis::CSMCamera.
Referenced by Isis::Sensor::SolarDistance(), and Isis::Spice::sunToBodyDist().
|
virtualinherited |
Fills the input vector with sun position information, in either body-fixed or J2000 reference frame and km units.
| p[] | Sun position |
Reimplemented in Isis::CSMCamera.
References _FILEINFO_, Isis::Spice::m_et, Isis::Spice::m_uB, and Isis::IException::Programmer.
Referenced by Isis::Cube::attachSpiceFromIsd().
|
virtualinherited |
|
virtualinherited |
Returns a pointer to the target object.
References Isis::Spice::m_target.
Referenced by Isis::Camera::BasicMapping(), Isis::Camera::basicRingMapping(), Isis::Sensor::Coordinate(), Isis::CSMCamera::EmissionAngle(), Isis::Sensor::EmissionAngle(), Isis::Sensor::GetLatitude(), Isis::Camera::GetLocalNormal(), Isis::Sensor::GetLongitude(), Isis::Sensor::GetSurfacePoint(), Isis::CameraGroundMap::GetXY(), Isis::UniversalGroundMap::GroundRange(), Isis::Sensor::HasSurfaceIntersection(), Isis::Sensor::IgnoreElevationModel(), Isis::CSMCamera::IncidenceAngle(), Isis::Sensor::IncidenceAngle(), Isis::Camera::LoadCache(), Isis::Sensor::LocalRadius(), Isis::Camera::NorthAzimuth(), Isis::CSMCamera::PhaseAngle(), Isis::CameraGroundMap::SetGround(), Isis::VimsGroundMap::SetGround(), Isis::RadarGroundMap::SetGround(), Isis::Sensor::SetGround(), Isis::Camera::SetGround(), Isis::CSMCamera::SetGround(), Isis::Camera::SetImage(), Isis::CSMCamera::SetImage(), Isis::Sensor::SetLookDirection(), Isis::Camera::SetRightAscensionDeclination(), Isis::CSMCamera::setTarget(), Isis::Sensor::setTime(), Isis::Camera::SetUniversalGround(), Isis::Sensor::SetUniversalGround(), Isis::Sensor::SlantDistance(), Isis::Camera::Slope(), Isis::Sensor::SolarDistance(), Isis::Spice::subSolarPoint(), and Isis::Spice::subSpacecraftPoint().
|
virtualinherited |
Calculates and returns the distance from the spacecraft to the target center.
Reimplemented in Isis::CSMCamera.
References Isis::SpicePosition::Coordinate(), and Isis::SpiceRotation::ReferenceVector().
|
inherited |
Returns the QString name of the target.
References Isis::Spice::m_target, and Isis::Target::name().
|
virtualinherited |
Returns the ephemeris time in seconds which was used to obtain the spacecraft and sun positions.
| IException::Programmer | "Unable to retrieve the time Spice::setTime must be called first." |
References _FILEINFO_, Isis::Spice::m_et, and Isis::IException::Programmer.
Referenced by Isis::LineScanCameraGroundMap::FindFocalPlane(), Isis::IsisSensor::getState(), Isis::HiresCamera::HiresCamera(), Isis::KaguyaTcCamera::KaguyaTcCamera(), Isis::LoHighCamera::LoHighCamera(), Isis::LoMediumCamera::LoMediumCamera(), Isis::LwirCamera::LwirCamera(), Isis::NewHorizonsMvicFrameCamera::SetBand(), Isis::ApolloPanoramicDetectorMap::SetDetector(), Isis::LineScanCameraDetectorMap::SetDetector(), Isis::RadarPulseMap::SetDetector(), Isis::VariableLineScanCameraDetectorMap::SetDetector(), Isis::RadarSlantRangeMap::SetFocalPlane(), Isis::CameraDetectorMap::SetParent(), Isis::RollingShutterCameraDetectorMap::SetParent(), Isis::Sensor::setTime(), Isis::RadarSlantRangeMap::SetUndistortedFocalPlane(), Isis::ApolloMetricCamera::ShutterOpenCloseTimes(), Isis::IssNACamera::ShutterOpenCloseTimes(), Isis::IssWACamera::ShutterOpenCloseTimes(), Isis::HiresCamera::ShutterOpenCloseTimes(), Isis::LwirCamera::ShutterOpenCloseTimes(), Isis::NirCamera::ShutterOpenCloseTimes(), Isis::UvvisCamera::ShutterOpenCloseTimes(), Isis::ClipperWacFcCamera::ShutterOpenCloseTimes(), Isis::DawnFcCamera::ShutterOpenCloseTimes(), Isis::SsiCamera::ShutterOpenCloseTimes(), Isis::HayabusaAmicaCamera::ShutterOpenCloseTimes(), Isis::HayabusaNirsCamera::ShutterOpenCloseTimes(), Isis::Hyb2OncCamera::ShutterOpenCloseTimes(), Isis::JunoCamera::ShutterOpenCloseTimes(), Isis::LoHighCamera::ShutterOpenCloseTimes(), Isis::LoMediumCamera::ShutterOpenCloseTimes(), Isis::Mariner10Camera::ShutterOpenCloseTimes(), Isis::MdisCamera::ShutterOpenCloseTimes(), Isis::MexHrscSrcCamera::ShutterOpenCloseTimes(), Isis::MsiCamera::ShutterOpenCloseTimes(), Isis::NewHorizonsLorriCamera::ShutterOpenCloseTimes(), Isis::NewHorizonsMvicFrameCamera::ShutterOpenCloseTimes(), Isis::OsirisRexOcamsCamera::ShutterOpenCloseTimes(), Isis::RosettaOsirisCamera::ShutterOpenCloseTimes(), Isis::TgoCassisCamera::ShutterOpenCloseTimes(), Isis::VikingCamera::ShutterOpenCloseTimes(), Isis::VoyagerCamera::ShutterOpenCloseTimes(), Isis::FramingCamera::ShutterOpenCloseTimes(), Isis::Camera::StartEndEphemerisTimes(), and Isis::UvvisCamera::UvvisCamera().
|
virtualinherited |
Returns the planetocentric latitude, in degrees, at the surface intersection point in the body fixed coordinate system.
References Isis::Angle::degrees(), and Isis::Sensor::GetLatitude().
Referenced by Isis::CameraStatistics::addStats(), Isis::ProjectionFactory::CreateForCube(), Isis::ControlNetFilter::CubeDistanceFilter(), Isis::QnetCubeDistanceFilter::filter(), Isis::InterestOperator::FindCnetRef(), Isis::Cube::latLonRange(), Isis::Chip::Load(), Isis::Camera::NorthAzimuth(), Isis::LatLonGridTool::paintViewport(), Isis::ControlNetFilter::PointDistanceFilter(), Isis::ControlNetFilter::PointLatLonFilter(), Isis::Camera::SetRightAscensionDeclination(), and Isis::UniversalGroundMap::UniversalLatitude().
|
virtualinherited |
Returns the positive east, 0-360 domain longitude, in degrees, at the surface intersection point in the body fixed coordinate system.
References Isis::Angle::degrees(), and Isis::Sensor::GetLongitude().
Referenced by Isis::CameraStatistics::addStats(), Isis::ProjectionFactory::CreateForCube(), Isis::ControlNetFilter::CubeDistanceFilter(), Isis::QnetCubeDistanceFilter::filter(), Isis::InterestOperator::FindCnetRef(), Isis::Cube::latLonRange(), Isis::Chip::Load(), Isis::Sensor::LocalSolarTime(), Isis::LatLonGridTool::paintViewport(), Isis::ControlNetFilter::PointDistanceFilter(), Isis::ControlNetFilter::PointLatLonFilter(), Isis::ProjectionFactory::RingsCreateForCube(), Isis::Camera::SetRightAscensionDeclination(), and Isis::UniversalGroundMap::UniversalLongitude().
|
protectedinherited |
This contains the transformation matrix from J2000 (J) to Body fixed (B).
Recall that the transpose of this matrix JB will convert from body-fixed to J2000. It is left in protected space so that conversions between double and SpiceDouble do not have to occur in inheriting classes.
|
protectedinherited |
Ephemeris time (read NAIF documentation for a detailed description)
Referenced by Isis::Spice::createCache(), Isis::Spice::instrumentBodyFixedPosition(), Isis::Spice::instrumentBodyFixedVelocity(), Isis::Spice::isTimeSet(), Isis::CSMCamera::SetGround(), Isis::CSMCamera::SetImage(), Isis::Spice::setTime(), Isis::Spice::solarLongitude(), Isis::Spice::subSolarPoint(), Isis::Spice::subSpacecraftPoint(), Isis::Spice::sunPosition(), Isis::Spice::time(), and Isis::Spice::~Spice().
|
protectedinherited |
The InstrumentId as it appears on the cube.
Referenced by Isis::Camera::Camera(), and Isis::Camera::instrumentId().
|
protectedinherited |
Full instrument name.
Referenced by Isis::ApolloMetricCamera::ApolloMetricCamera(), Isis::ApolloPanoramicCamera::ApolloPanoramicCamera(), Isis::Camera::Camera(), Isis::Chandrayaan1M3Camera::Chandrayaan1M3Camera(), Isis::ClipperNacRollingShutterCamera::ClipperNacRollingShutterCamera(), Isis::ClipperPushBroomCamera::ClipperPushBroomCamera(), Isis::ClipperWacFcCamera::ClipperWacFcCamera(), Isis::CrismCamera::CrismCamera(), Isis::CTXCamera::CTXCamera(), Isis::DawnFcCamera::DawnFcCamera(), Isis::DawnVirCamera::DawnVirCamera(), Isis::HayabusaAmicaCamera::HayabusaAmicaCamera(), Isis::HayabusaNirsCamera::HayabusaNirsCamera(), Isis::HiresCamera::HiresCamera(), Isis::HiriseCamera::HiriseCamera(), Isis::HrscCamera::HrscCamera(), Isis::Hyb2OncCamera::Hyb2OncCamera(), Isis::Camera::instrumentNameLong(), Isis::IssNACamera::IssNACamera(), Isis::IssWACamera::IssWACamera(), Isis::JunoCamera::JunoCamera(), Isis::KaguyaMiCamera::KaguyaMiCamera(), Isis::KaguyaTcCamera::KaguyaTcCamera(), Isis::LoHighCamera::LoHighCamera(), Isis::LoMediumCamera::LoMediumCamera(), Isis::LroNarrowAngleCamera::LroNarrowAngleCamera(), Isis::LroWideAngleCamera::LroWideAngleCamera(), Isis::LwirCamera::LwirCamera(), Isis::MarciCamera::MarciCamera(), Isis::Mariner10Camera::Mariner10Camera(), Isis::MdisCamera::MdisCamera(), Isis::MexHrscSrcCamera::MexHrscSrcCamera(), Isis::MiniRF::MiniRF(), Isis::MocNarrowAngleCamera::MocNarrowAngleCamera(), Isis::MocWideAngleCamera::MocWideAngleCamera(), Isis::MsiCamera::MsiCamera(), Isis::NewHorizonsLeisaCamera::NewHorizonsLeisaCamera(), Isis::NewHorizonsLorriCamera::NewHorizonsLorriCamera(), Isis::NewHorizonsMvicFrameCamera::NewHorizonsMvicFrameCamera(), Isis::NewHorizonsMvicTdiCamera::NewHorizonsMvicTdiCamera(), Isis::NirCamera::NirCamera(), Isis::OsirisRexOcamsCamera::OsirisRexOcamsCamera(), Isis::RosettaOsirisCamera::RosettaOsirisCamera(), Isis::RosettaVirtisCamera::RosettaVirtisCamera(), Isis::SsiCamera::SsiCamera(), Isis::TgoCassisCamera::TgoCassisCamera(), Isis::ThemisIrCamera::ThemisIrCamera(), Isis::ThemisVisCamera::ThemisVisCamera(), Isis::UvvisCamera::UvvisCamera(), Isis::VikingCamera::VikingCamera(), Isis::VimsCamera::VimsCamera(), and Isis::VoyagerCamera::VoyagerCamera().
|
protectedinherited |
Shortened instrument name.
Referenced by Isis::ApolloMetricCamera::ApolloMetricCamera(), Isis::ApolloPanoramicCamera::ApolloPanoramicCamera(), Isis::Camera::Camera(), Isis::Chandrayaan1M3Camera::Chandrayaan1M3Camera(), Isis::ClipperNacRollingShutterCamera::ClipperNacRollingShutterCamera(), Isis::ClipperPushBroomCamera::ClipperPushBroomCamera(), Isis::ClipperWacFcCamera::ClipperWacFcCamera(), Isis::CrismCamera::CrismCamera(), Isis::CTXCamera::CTXCamera(), Isis::DawnFcCamera::DawnFcCamera(), Isis::DawnVirCamera::DawnVirCamera(), Isis::HayabusaAmicaCamera::HayabusaAmicaCamera(), Isis::HayabusaNirsCamera::HayabusaNirsCamera(), Isis::HiresCamera::HiresCamera(), Isis::HiriseCamera::HiriseCamera(), Isis::HrscCamera::HrscCamera(), Isis::Hyb2OncCamera::Hyb2OncCamera(), Isis::Camera::instrumentNameShort(), Isis::IssNACamera::IssNACamera(), Isis::IssWACamera::IssWACamera(), Isis::JunoCamera::JunoCamera(), Isis::KaguyaMiCamera::KaguyaMiCamera(), Isis::KaguyaTcCamera::KaguyaTcCamera(), Isis::LoHighCamera::LoHighCamera(), Isis::LoMediumCamera::LoMediumCamera(), Isis::LroNarrowAngleCamera::LroNarrowAngleCamera(), Isis::LroWideAngleCamera::LroWideAngleCamera(), Isis::LwirCamera::LwirCamera(), Isis::MarciCamera::MarciCamera(), Isis::Mariner10Camera::Mariner10Camera(), Isis::MdisCamera::MdisCamera(), Isis::MexHrscSrcCamera::MexHrscSrcCamera(), Isis::MiniRF::MiniRF(), Isis::MocNarrowAngleCamera::MocNarrowAngleCamera(), Isis::MocWideAngleCamera::MocWideAngleCamera(), Isis::MsiCamera::MsiCamera(), Isis::NewHorizonsLeisaCamera::NewHorizonsLeisaCamera(), Isis::NewHorizonsLorriCamera::NewHorizonsLorriCamera(), Isis::NewHorizonsMvicFrameCamera::NewHorizonsMvicFrameCamera(), Isis::NewHorizonsMvicTdiCamera::NewHorizonsMvicTdiCamera(), Isis::NirCamera::NirCamera(), Isis::OsirisRexOcamsCamera::OsirisRexOcamsCamera(), Isis::RosettaOsirisCamera::RosettaOsirisCamera(), Isis::RosettaVirtisCamera::RosettaVirtisCamera(), Isis::SsiCamera::SsiCamera(), Isis::TgoCassisCamera::TgoCassisCamera(), Isis::ThemisIrCamera::ThemisIrCamera(), Isis::ThemisVisCamera::ThemisVisCamera(), Isis::UvvisCamera::UvvisCamera(), Isis::VikingCamera::VikingCamera(), Isis::VimsCamera::VimsCamera(), and Isis::VoyagerCamera::VoyagerCamera().
|
protectedinherited |
Look direction in body fixed.
Referenced by Isis::Sensor::lookDirectionBodyFixed(), Isis::CSMCamera::SetGround(), Isis::CSMCamera::SetImage(), Isis::Sensor::SetLookDirection(), and Isis::Sensor::SpacecraftSurfaceVector().
|
protectedinherited |
flag to indicate we need to recompute ra/dec
Referenced by Isis::Sensor::Declination(), Isis::Sensor::RightAscension(), Isis::Sensor::Sensor(), Isis::CSMCamera::SetGround(), Isis::CSMCamera::SetImage(), and Isis::Sensor::SetLookDirection().
|
protectedinherited |
Body rotation solar longitude value.
Referenced by Isis::Spice::computeSolarLongitude(), Isis::Spice::solarLongitude(), and Isis::Spice::~Spice().
|
protectedinherited |
Full spacecraft name.
Referenced by Isis::ApolloMetricCamera::ApolloMetricCamera(), Isis::ApolloPanoramicCamera::ApolloPanoramicCamera(), Isis::Camera::Camera(), Isis::Chandrayaan1M3Camera::Chandrayaan1M3Camera(), Isis::ClipperNacRollingShutterCamera::ClipperNacRollingShutterCamera(), Isis::ClipperPushBroomCamera::ClipperPushBroomCamera(), Isis::ClipperWacFcCamera::ClipperWacFcCamera(), Isis::CrismCamera::CrismCamera(), Isis::CTXCamera::CTXCamera(), Isis::DawnFcCamera::DawnFcCamera(), Isis::DawnVirCamera::DawnVirCamera(), Isis::HayabusaAmicaCamera::HayabusaAmicaCamera(), Isis::HayabusaNirsCamera::HayabusaNirsCamera(), Isis::HiresCamera::HiresCamera(), Isis::HiriseCamera::HiriseCamera(), Isis::HrscCamera::HrscCamera(), Isis::Hyb2OncCamera::Hyb2OncCamera(), Isis::IssNACamera::IssNACamera(), Isis::IssWACamera::IssWACamera(), Isis::JunoCamera::JunoCamera(), Isis::KaguyaMiCamera::KaguyaMiCamera(), Isis::KaguyaTcCamera::KaguyaTcCamera(), Isis::LoHighCamera::LoHighCamera(), Isis::LoMediumCamera::LoMediumCamera(), Isis::LroNarrowAngleCamera::LroNarrowAngleCamera(), Isis::LroWideAngleCamera::LroWideAngleCamera(), Isis::LwirCamera::LwirCamera(), Isis::MarciCamera::MarciCamera(), Isis::Mariner10Camera::Mariner10Camera(), Isis::MdisCamera::MdisCamera(), Isis::MexHrscSrcCamera::MexHrscSrcCamera(), Isis::MiniRF::MiniRF(), Isis::MocNarrowAngleCamera::MocNarrowAngleCamera(), Isis::MocWideAngleCamera::MocWideAngleCamera(), Isis::MsiCamera::MsiCamera(), Isis::NewHorizonsLeisaCamera::NewHorizonsLeisaCamera(), Isis::NewHorizonsLorriCamera::NewHorizonsLorriCamera(), Isis::NewHorizonsMvicFrameCamera::NewHorizonsMvicFrameCamera(), Isis::NewHorizonsMvicTdiCamera::NewHorizonsMvicTdiCamera(), Isis::NirCamera::NirCamera(), Isis::OsirisRexOcamsCamera::OsirisRexOcamsCamera(), Isis::RosettaOsirisCamera::RosettaOsirisCamera(), Isis::RosettaVirtisCamera::RosettaVirtisCamera(), Isis::Camera::spacecraftNameLong(), Isis::SsiCamera::SsiCamera(), Isis::TgoCassisCamera::TgoCassisCamera(), Isis::ThemisIrCamera::ThemisIrCamera(), Isis::ThemisVisCamera::ThemisVisCamera(), Isis::UvvisCamera::UvvisCamera(), Isis::VikingCamera::VikingCamera(), Isis::VimsCamera::VimsCamera(), and Isis::VoyagerCamera::VoyagerCamera().
|
protectedinherited |
Shortened spacecraft name.
Referenced by Isis::ApolloMetricCamera::ApolloMetricCamera(), Isis::ApolloPanoramicCamera::ApolloPanoramicCamera(), Isis::Camera::Camera(), Isis::Chandrayaan1M3Camera::Chandrayaan1M3Camera(), Isis::ClipperNacRollingShutterCamera::ClipperNacRollingShutterCamera(), Isis::ClipperPushBroomCamera::ClipperPushBroomCamera(), Isis::ClipperWacFcCamera::ClipperWacFcCamera(), Isis::CrismCamera::CrismCamera(), Isis::CTXCamera::CTXCamera(), Isis::DawnFcCamera::DawnFcCamera(), Isis::DawnVirCamera::DawnVirCamera(), Isis::HayabusaAmicaCamera::HayabusaAmicaCamera(), Isis::HayabusaNirsCamera::HayabusaNirsCamera(), Isis::HiresCamera::HiresCamera(), Isis::HiriseCamera::HiriseCamera(), Isis::HrscCamera::HrscCamera(), Isis::Hyb2OncCamera::Hyb2OncCamera(), Isis::IssNACamera::IssNACamera(), Isis::IssWACamera::IssWACamera(), Isis::JunoCamera::JunoCamera(), Isis::KaguyaMiCamera::KaguyaMiCamera(), Isis::KaguyaTcCamera::KaguyaTcCamera(), Isis::LoHighCamera::LoHighCamera(), Isis::LoMediumCamera::LoMediumCamera(), Isis::LroNarrowAngleCamera::LroNarrowAngleCamera(), Isis::LroWideAngleCamera::LroWideAngleCamera(), Isis::LwirCamera::LwirCamera(), Isis::MarciCamera::MarciCamera(), Isis::Mariner10Camera::Mariner10Camera(), Isis::MdisCamera::MdisCamera(), Isis::MexHrscSrcCamera::MexHrscSrcCamera(), Isis::MiniRF::MiniRF(), Isis::MocNarrowAngleCamera::MocNarrowAngleCamera(), Isis::MocWideAngleCamera::MocWideAngleCamera(), Isis::MsiCamera::MsiCamera(), Isis::NewHorizonsLeisaCamera::NewHorizonsLeisaCamera(), Isis::NewHorizonsLorriCamera::NewHorizonsLorriCamera(), Isis::NewHorizonsMvicFrameCamera::NewHorizonsMvicFrameCamera(), Isis::NewHorizonsMvicTdiCamera::NewHorizonsMvicTdiCamera(), Isis::NirCamera::NirCamera(), Isis::OsirisRexOcamsCamera::OsirisRexOcamsCamera(), Isis::RosettaOsirisCamera::RosettaOsirisCamera(), Isis::RosettaVirtisCamera::RosettaVirtisCamera(), Isis::Camera::spacecraftNameShort(), Isis::SsiCamera::SsiCamera(), Isis::TgoCassisCamera::TgoCassisCamera(), Isis::ThemisIrCamera::ThemisIrCamera(), Isis::ThemisVisCamera::ThemisVisCamera(), Isis::UvvisCamera::UvvisCamera(), Isis::VikingCamera::VikingCamera(), Isis::VimsCamera::VimsCamera(), and Isis::VoyagerCamera::VoyagerCamera().
|
protectedinherited |
Target of the observation.
Referenced by Isis::Spice::computeSolarLongitude(), Isis::Spice::naifBodyCode(), Isis::Spice::radii(), Isis::CSMCamera::setTarget(), Isis::Spice::target(), Isis::Spice::targetName(), and Isis::Spice::~Spice().
|
protectedinherited |
This contains the sun position (u) in the bodyfixed reference frame (B).
It is left protected so that conversions between double and SpiceDouble do not have to occur in inheriting classes. Units are km
Referenced by Isis::Sensor::IncidenceAngle(), Isis::Camera::LocalPhotometricAngles(), Isis::Sensor::PhaseAngle(), Isis::Spice::setTime(), Isis::Spice::subSolarPoint(), and Isis::Spice::sunPosition().
|
protectedinherited |
A pointer to the AlphaCube.
Referenced by Isis::Camera::CacheSize(), Isis::Camera::Camera(), Isis::Camera::LoadCache(), Isis::CSMCamera::parentLine(), Isis::Camera::ParentLines(), Isis::CSMCamera::parentSample(), Isis::Camera::ParentSamples(), Isis::CSMCamera::SetGround(), Isis::Camera::SetImage(), Isis::CSMCamera::SetImage(), Isis::Camera::SetRightAscensionDeclination(), Isis::Camera::StartEndEphemerisTimes(), and Isis::Camera::~Camera().
|
protectedinherited |
Line value for child.
Referenced by Isis::Camera::exposureDuration(), Isis::Camera::Line(), Isis::CSMCamera::SetGround(), Isis::Camera::SetImage(), Isis::CSMCamera::SetImage(), and Isis::Camera::SetRightAscensionDeclination().
|
protectedinherited |
Sample value for child.
Referenced by Isis::Camera::exposureDuration(), Isis::Camera::Sample(), Isis::CSMCamera::SetGround(), Isis::Camera::SetImage(), Isis::CSMCamera::SetImage(), and Isis::Camera::SetRightAscensionDeclination().
|
protectedinherited |
Flag showing if Sample/Line has been computed.
Referenced by Isis::Camera::Camera(), Isis::Camera::GetLocalNormal(), Isis::Camera::RaDecRange(), Isis::Camera::RaDecResolution(), Isis::CSMCamera::SetGround(), Isis::Camera::SetImage(), Isis::CSMCamera::SetImage(), and Isis::Camera::SetRightAscensionDeclination().